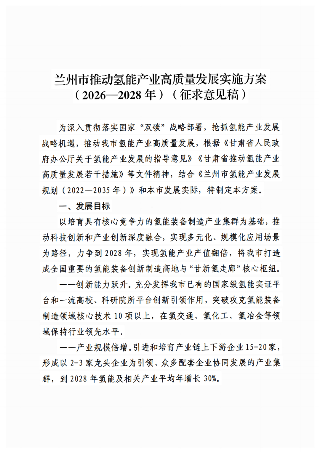
2月11日,兰州市工业和信息化局发布征集《兰州市推动氢能产业高质量发展实施方案(2026-2028年)(征求意见稿)》意见建议的公告。

图:《兰州市推动氢能产业高质量发展实施方案(2026-2028年)(征求意见稿)》
《意见》提出,以培育具有核心竞争力的氢能装备制造产业集群为基础,推动科技创新和产业创新深度融合,实现多元化、规模化应用场景为路径。
在规模方面,力争到2028年,实现氢能产业产值翻倍,将我市打造成全国重要的氢能装备创新制造高地与“甘新氢走廊”核心枢纽。
产业集群方面,引进和培育产业链上下游企业15-20家,形成以2-3家龙头企业为引领、众多配套企业协同发展的产业集群,到2028年氢能及相关产业平均年增长30%。
场景方面,建成1一2个标志性“绿氢化工”或“氢能降碳”示范项目。打造2-3条氢能公交示范线路,构建环兰州加氢网络,建成加氢站5座。
此外,《意见》还提出支持传统火电企业开展试点示范,选取代表性燃煤锅炉开展掺氢氨燃烧降碳改造验证,系统评估掺氢氨比例对锅炉效率、氮氧化物排放、设备寿命及整体碳减排效果的影响,形成可复制、可推厂的技术规范与运行指南,为全国同类火电机组降碳改造提供兰州经验。
原文如下:











碳索氢能网 https://h2.solarbe.com/news/20260214/50018504.html


下一篇













