3月24日,国家能源局综合司关于印发《2026年能源行业标准计划立项指南》的通知。

图:《2026年能源行业标准计划立项指南》
文件指出,鼓励民营企业、外资企业等各类主体参与标准制修订工作。支持对标国际先进,立足行业发展实际,推动国际标准和能源领域标准互促转化,推进标准体系兼容。
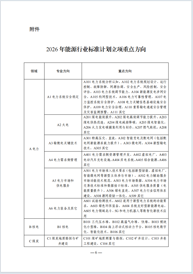
2026年能源行业标准计划立项重点领域包括8项,分别是电力,核电,煤炭,油气,新能源和可再生能源,新型储能和氢能,炼油、煤制油气和绿色燃料,能源碳管理和产业创新融合发展。
其中,氢能领域,重点方向包括基础与通用,氢能制取与转化,氢能储存和输运,氢能加注,氢能动力与发电,氢能装备,其它。
绿色燃料方面,重点方向包括生物柴油、纤维素等非粮燃料乙醇、绿色甲醇、绿氨、可持续航空燃料等绿色燃料。

政策全文如下:








碳索氢能网 https://h2.solarbe.com/news/20260326/50020744.html


下一篇














