8月23日,中国石化物资装备部(国际事业公司)发布中天合创鄂尔多斯煤化工项目电解槽招标公告,共招标48套1000~1500Nm³/h水电解槽/碱性电解水制氢设备。

这是继库车项目之后,中石化第二个万吨级绿氢项目的电解槽招标。这一次,中石化采购的48套1000~1500Nm³/h碱性电解槽,数量上与中石化库车项目的52套1000Nm³/h略少,但制氢规模比库车项目大,达3万吨/年绿氢产能。
作为全球首个万吨级绿氢项目,中国石化库车项目一直备受关注,自2023年6月投产以来,至今制氢站还未实现“满负荷运行”。虽然外界有不少传言,但项目的具体情况,只有中石化的项目运营团队才最清楚。
值得肯定的是,中石化在库车项目积累了很多经验,这些经验将不同程度的影响国内后续很多绿氢项目的推进,包括制氢设备招标的经验。那么,本次招标48套1000~1500Nm³/h碱性电解槽,必定充分借鉴库车项目的经验。
碳索氢能网注意到,在招标公告上,中石化对“投标人资格要求”作了非常详细的说明,从资质、财务、业绩、信誉、其他要求等五个方面,共提出了13条硬性要求,把它称为近年来国内“最苛刻电解槽投标人资格要求”也不为过。

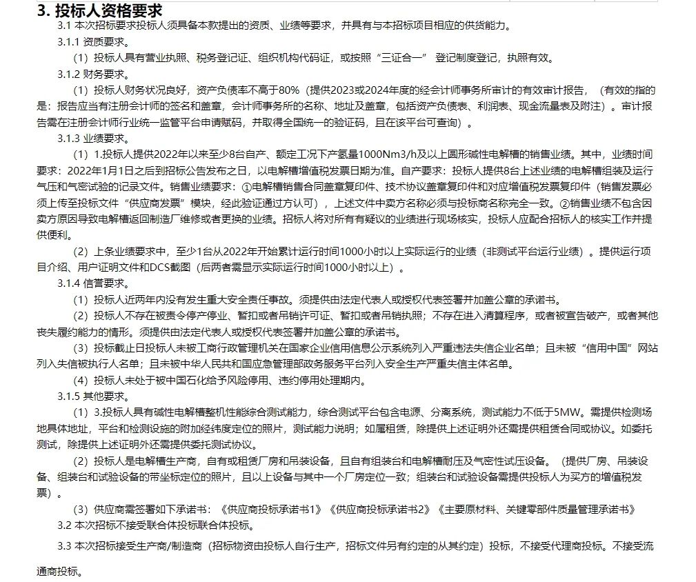
图:投标人资格要求
具体详情如下:
3.1 本次招标要求投标人须具备本款提出的资质、业绩等要求,并具有与本招标项目相应的供货能力。
3.1.1 资质要求。
(1)投标人具有营业执照、税务登记证、组织机构代码证,或按照“三证合一” 登记制度登记,执照有效。
3.1.2 财务要求。
(1)投标人财务状况良好,资产负债率不高于80%(提供2023或2024年度的经会计师事务所审计的有效审计报告,(有效的指的是:报告应当有注册会计师的签名和盖章,会计师事务所的名称、地址及盖章,包括资产负债表、利润表、现金流量表及附注)。审计报告需在注册会计师行业统一监管平台申请赋码,并取得全国统一的验证码,且在该平台可查询)。
3.1.3 业绩要求。
(1)1.投标人提供2022年以来至少8台自产、额定工况下产氢量1000Nm³/h及以上圆形碱性电解槽的销售业绩。其中,业绩时间要求:2022年1月1日之后到招标公告发布之日,以电解槽增值税发票日期为准。自产要求:投标人提供8台上述业绩的电解槽组装及运行气压和气密试验的记录文件。销售业绩要求:①电解槽销售合同盖章复印件、技术协议盖章复印件和对应增值税发票复印件(销售发票必须上传至投标文件“供应商发票”模块,经此验证通过方认可),上述文件中卖方名称必须与投标商名称完全一致。②销售业绩不包含因卖方原因导致电解槽返回制造厂维修或者更换的业绩。招标人将对所有有疑议的业绩进行现场核实,投标人应配合招标人的核实工作并提供便利。
(2)上条业绩要求中,至少1台从2022年开始累计运行时间1000小时以上实际运行的业绩(非测试平台运行业绩)。提供运行项目介绍、用户证明文件和DCS截图(后两者需显示实际运行时间1000小时以上)。
3.1.4 信誉要求。
(1)投标人近两年内没有发生重大安全责任事故。须提供由法定代表人或授权代表签署并加盖公章的承诺书。
(2)投标人不存在被责令停产停业、暂扣或者吊销许可证、暂扣或者吊销执照;不存在进入清算程序,或者被宣告破产,或者其他丧失履约能力的情形。须提供由法定代表人或授权代表签署并加盖公章的承诺书。
(3)投标截止日投标人未被工商行政管理机关在国家企业信用信息公示系统列入严重违法失信企业名单;且未被“信用中国”网站列入失信被执行人名单;且未被中华人民共和国应急管理部政务服务平台列入安全生产严重失信主体名单。
(4)投标人未处于被中国石化给予风险停用、违约停用处理期内。
3.1.5 其他要求。
(1)3.投标人具有碱性电解槽整机性能综合测试能力,综合测试平台包含电源、分离系统,测试能力不低于5MW。需提供检测场地具体地址,平台和检测设施的附加经纬度定位的照片,测试能力说明;如属租赁,除提供上述证明外还需提供租赁合同或协议。如委托测试,除提供上述证明外还需提供委托测试协议。
(2)投标人是电解槽生产商,自有或租赁厂房和吊装设备,且自有组装台和电解槽耐压及气密性试压设备。(提供厂房、吊装设备、组装台和试验设备的带坐标定位的照片,且以上设备与其中一个厂房定位一致;组装台和试验设备需提供投标人为买方的增值税发票)。
(3)供应商需签署如下承诺书:《供应商投标承诺书1》《供应商投标承诺书2》《主要原材料、关键零部件质量管理承诺书》
3.2 本次招标不接受联合体投标联合体投标。
3.3 本次招标接受生产商/制造商(招标物资由投标人自行生产,招标文件另有约定的从其约定)投标,不接受代理商投标。不接受流通商投标。
碳索氢能网 https://h2.solarbe.com/news/20250826/50006933.html


下一篇














