9月21日,华电调兵山10万吨绿色甲醇项目正式动工。仅隔一天,其又一绿氢项目传出备案消息。
据内蒙古自治区投资项目在线审批办事大厅消息,9月22日,内蒙古华电正蓝旗风光制氢一体化项目(制氢部分)项目备案变更。

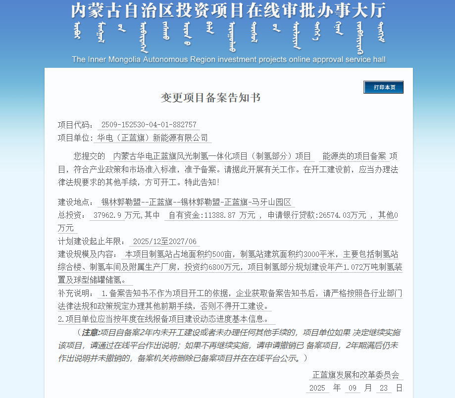
图:项目备案公告
图源:内蒙古自治区投资项目在线审批办事大厅
公告显示,该项目位于锡林郭勒盟正蓝旗,总投资37962.9万元,计划2025年12月开工,2027年6月竣工。
建设规模及内容:本项目制氢站占地面积约500亩,制氢站建筑面积约3000平米,主要包括制氢站综合楼、制氢车间及附属生产厂房,投资约6800万元,项目制氢部分规划建设年产1.072万吨制氢装置及球型储罐储氢。
据了解,该项目于9月22日首次备案,对比两次备案信息,变更后略去了制氢装机容量及储氢装置规模等内容。
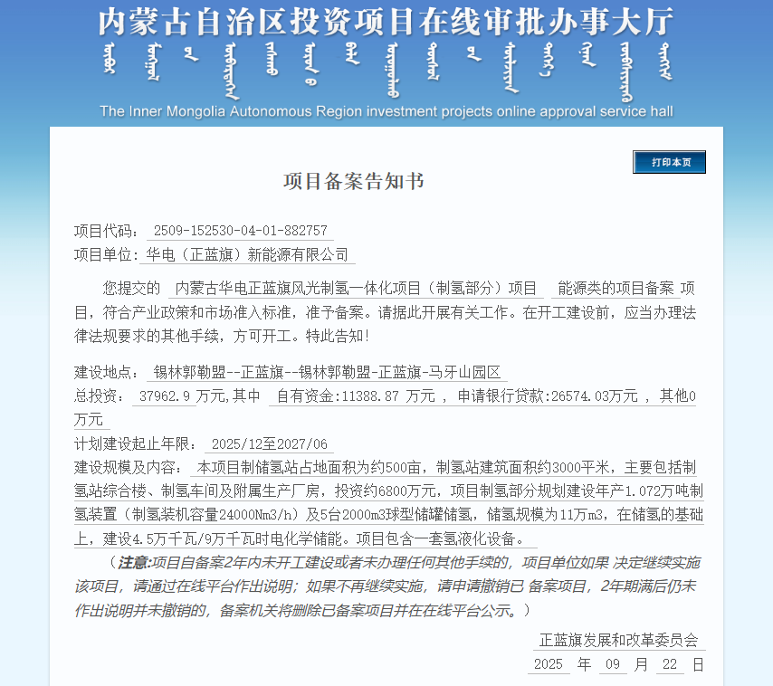
9月22日备案建设内容如下:本项目制储氢站占地面积为约500亩,制氢站建筑面积约3000平米,主要包括制氢站综合楼、制氢车间及附属生产厂房,投资约6800万元,项目制氢部分规划建设年产1.072万吨制氢装置(制氢装机容量24000Nm³/h)及5台2000m³球型储罐储氢,储氢规模为11万m³,在储氢的基础上,建设4.5万千瓦/9万千瓦时电化学储能。项目包含一套氢液化设备。

图:项目9月22日备案公告
据碳索氢能数据库,加上最新备案的正蓝旗项目,华电目前在全国范围内至少已布局28个大型绿色氢氨醇项目,项目信息及最新进展如下:

查看华电28个项目完整版,扫描下图下方二维码,进入“碳索新能”小程序查看。

碳索氢能网 https://h2.solarbe.com/news/20250924/50009236.html


下一篇













