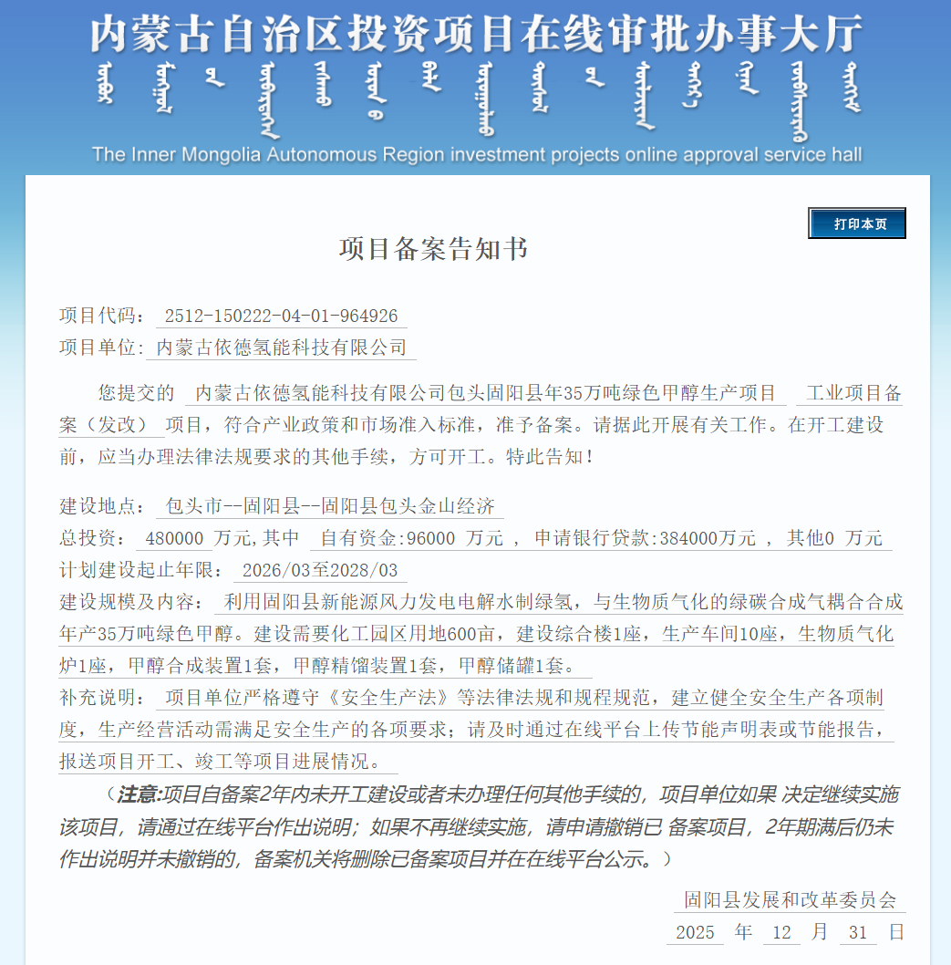
据内蒙古自治区投资项目在线审批办事大厅消息,2025年12月31日,内蒙古依德氢能科技有限公司包头固阳县年35万吨绿色甲醇生产项目备案。

图:项目备案公告
公告显示,该项目申报单位为内蒙古依德氢能科技有限公司,建设地点为包头市固阳县包头金山经济,计划建设起止年限:2026/03至2028/03。
项目总投资48亿元,利用固阳县新能源风力发电电解水制绿氢,与生物质气化的绿碳合成气耦合合成年产35万吨绿色甲醇。建设需要化工园区用地600亩,建设综合楼1座,生产车间10座,生物质气化炉1座,甲醇合成装置1套,甲醇精馏装置1套,甲醇储罐1套。
除上述新项目外,固阳县在2025年第四季度已密集推动多个大型绿色氢氨醇项目签约或备案。
2025年11月26日,山西建投安装集团与内蒙古自治区包头市固阳县人民政府签订战略合作协议,双方就固阳县2GW风、光、储制氢制甲醇一体化项目达成合作共识。该项目主要建设内容包括:1500MW风电工程、500MW光伏工程以及配套储能系统。项目建成投运后,预计年发电量约50亿度,还可通过绿氢制备(年产能8万吨)及生物质耦合碳技术生产绿色甲醇50万吨。
2025年12月5日,内蒙古自治区包头市固阳县年产125万吨绿电绿氢绿钢一体化项目正式签约落地。该项目总投资48亿元,规划分两期建设,一期工程将于2026年4月启动,2027年8月投产,通过自建风光发电设施制取绿氢,替代焦炭作为铁矿石还原剂,配套建设智能化生产厂房及配套设施,形成“风光发电-绿氢制备-钢铁冶炼”一体化闭环。
2025年12月18日,固阳县新能源绿电制氢与生物质耦合20万吨绿色甲醇一体化项目获备案。该项目位于包头市固阳县金山镇经济开发区,项目单位为昕岛氢能源科技(包头)有限公司,总投资420000万元,项目全部达产后,年产绿电14.85亿千瓦时,绿氢2.91亿立方、绿色甲醇20万吨。
碳索氢能网 https://h2.solarbe.com/news/20260106/50016164.html


下一篇














