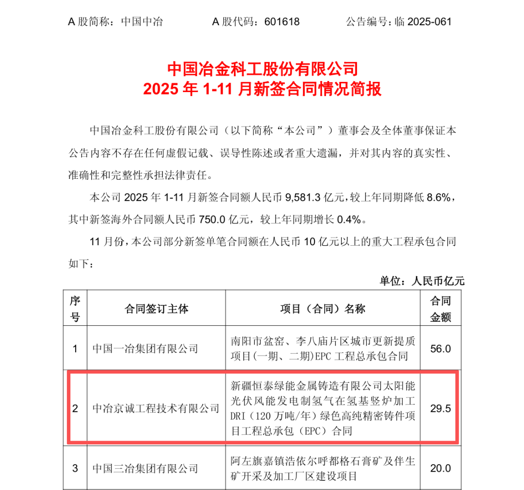
近日,中国中冶发布2025年1-11月新签合同情况简报。公司2025年1-11月新签合同额人民币9,581.3亿元,较上年同期降低8.6%。

图:中国中冶公告
其中,11月份,中冶京诚工程技术有限公司签订了新疆恒泰绿能金属铸造有限公司太阳能光伏风能发电制氢气在氢基竖炉加工DRI(120万吨/年)绿色高纯精密铸件项目工程总承包(EPC)合同,合同金额29.5亿元。
公开信息显示,该项目位于阿克陶江西工业园区,总投资494702.44万元,整合“绿电制氢-氢冶金-精密铸造”全链条,实现年产120万吨DRI和110吨绿色高纯精密铸件。
项目分两期建设,一期建设一套9万Nm³/h电解水制氢装置(30套3000Nm³/h碱性电解槽),建设一套设计能力120万t/a氢气加热链篦机回转窖氧化球团生产装置,建设一套60万t/a氢 基竖炉直接还原铁(DRI)生产装置,建设一套55万t/a绿色高纯精密铸件生产 装置以及其公辅配套设施;二期建设一套60万t/a氢基竖炉直接还原铁(DRI)生产装置,建设一套55万t/a绿色高纯 精密铸件生产装置,建设一套年产33万t钒钛渣生产装置。
2025年2月26日,新疆恒泰绿能金属铸造有限公司与中国五矿集团旗下中冶京诚工程技术有限公司正式签订了《太阳能光伏发电制氢气在氢基竖炉加工金属球团(120万吨/年)绿色高纯精密铸件项目》总体设计合同。
同年3月28日,恒泰绿能年产120万吨绿能制氢DRI项目举行开工仪式;10月20日,太阳能光伏风能发电制氢气在氢基竖炉加工DRI(120万吨/年)绿色高纯精密铸件项目第二次信息公示。
碳索氢能网 https://h2.solarbe.com/news/20260113/50016575.html


下一篇














