据山东产权交易中心综合交易系统消息,内蒙古库布其氢肥科技有限公司50%股权,转让方为国家电投集团内蒙古能源有限公司。转让底价0.0001万元,保证金1万元,挂牌起止日期:2025-10-22至2025-11-18。

图:项目转让公告
转让公告显示,内蒙古库布其氢肥科技有限公司成立于2022年7月20日,注册地内蒙古自治区鄂尔多斯市,注册资本10万人民币。股权结构显示,公司由亿利洁能股份有限公司和国家电投集团内蒙古能源有限公司合资成立,双方分别持股50%。
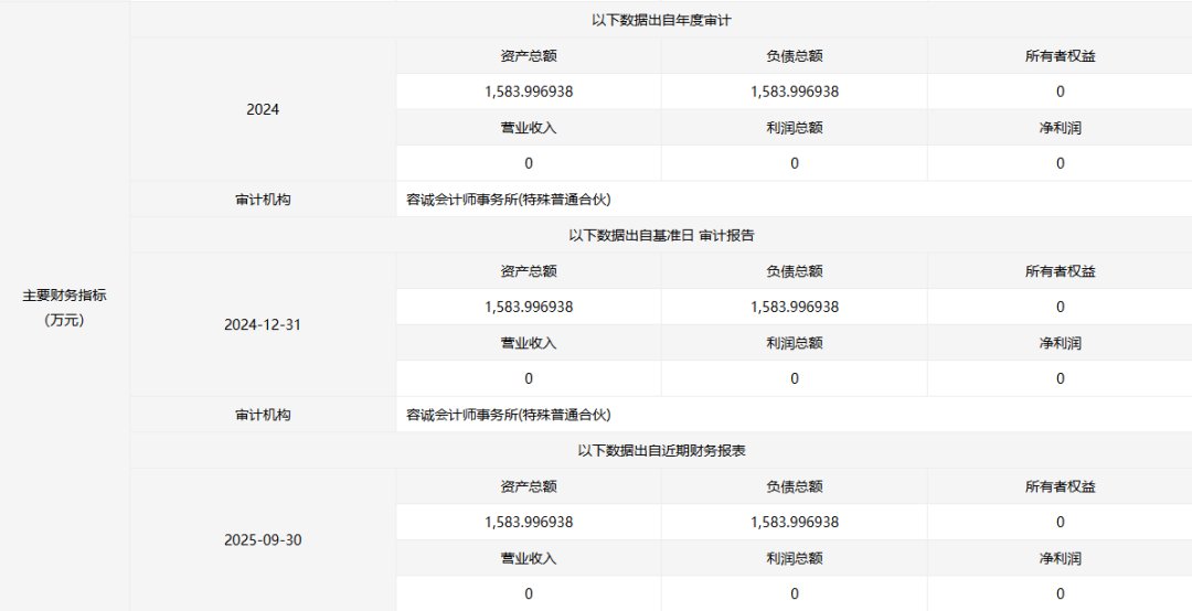
财务表现方面,公司2024年资产总额1,583.996938万元,负债总额1,583.996938万元,营业收入0万元,利润总额0万元。截止2025年9月30日,资产总额1,583.996938万元,负债总额1,583.996938万元,营业收入0万元,利润总额0万元。

图:内蒙古库布其氢肥科技有限公司财务数据
据此前公开信息,2022年8月9日至10日,在国家电投和亿利集团合资成立的内蒙古库布其氢肥科技有限公司揭牌仪式上,亿利洁能股份公司董事长王瑞丰,国家电投内蒙古公司党委书记、董事长刘建平,鄂尔多斯市副市长姜波分别致辞,钱智民、杜汇良、王文彪、刘建平等共同揭牌。

图:内蒙古库布其氢肥科技有限公司揭牌仪式
图源:国家电投内蒙古公司
2023年2月,内蒙古库布其氢肥科技有限公司提交的“内蒙古库布其氢肥科技利用绿电绿氢年产10万吨绿色液氨项目”完成备案。据备案文件,该项目总投资24545万元,计划建设起止年限:2023/03至2025/03。建设规模及内容:项目规划占地面积40亩;建设规模为10万吨合成氨/年;建设液氨合成装置、配套氨储存装置及公辅设施。
同年4月,项目环境影响评价首次公示;9月5日,备案内容发生变更,液氨合成装置建设规模不变,但公辅工程设施依托鄂尔多斯市亿鼎生态农业开发有限公司30万吨合成氨、52万吨尿素项目,氨储存装置等公辅设施依托内蒙古库布其氢肥科技有限公司30万吨合成氨、52万吨尿素项目。但自2023年9月备案变更后,该项目再无实质性进展消息传出。
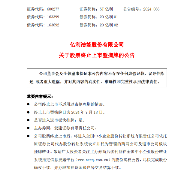
值得关注的是,内蒙古库布其氢肥科技有限公司的另一股东——亿利洁能股份有限公司,也已于2024年6月因涉嫌信披违规被证监会立案调查。随后,因股价连续20个交易日跌破1元,于2024年7月被交易所强制摘牌退市。

图:亿利洁能股份有限公司退市公告
碳索氢能网 https://h2.solarbe.com/news/20251023/50010781.html


下一篇













