4月17日,中国招标投标公共服务平台发布山西锦源生物质科技有限公司宁夏灵武30万吨绿色甲醇一体化项目一期20万吨绿色甲醇终止公告。

图:项目终止公告
公告称,现因招标人自身内部原因,根据相关规定,经招标人研究决定:自本公告发布之日起,正式终止本项目招标工作,不再推进后续中标、签约等相关程序。
据公开信息,2025年新春伊始,山西美锦能源集团与银川市委、市政府开展座谈,就年产30万吨绿色甲醇一体化项目达成初步意向。
2025年4月22日,宁夏省银川市灵武市政府与灵武锦源生物、美锦能源集团等企业签署年产30万吨绿色甲醇一体化项目投资协议。总投资109.8亿元,分两期建设,打造黄河流域生物质资源高效利用示范项目。

图:项目签约现场
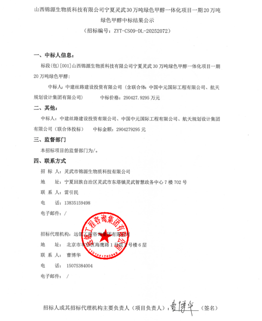
2025年12月1日,该项目发布EPC招标公告,后于同月26日公布中标结果,中标人为中建丝路建设投资有限公司(含联合体:中国中元国际工程有限公司、航天规划设计集团有限公司),中标价格290427.9295万元。

图:项目EPC中标公告
企查查信息显示,山西锦源生物质科技有限公司成立于2024年11月,注册资本为1000万元。经营范围包含生物质燃料加工、生物质液体燃料生产工艺研发等。股东信息显示,山西锦源生物质科技有限公司由美锦固贤煤业有限公司100%持股。
碳索氢能网 https://h2.solarbe.com/news/20260422/50022155.html


下一篇













