4月17日,工业和信息化部办公厅 国家发展改革委办公厅 教育部办公厅 生态环境部办公厅 市场监管总局办公厅发布关于印发《工业产品绿色设计指南(2026年版)》(以下简称《设计指南》)的通知。

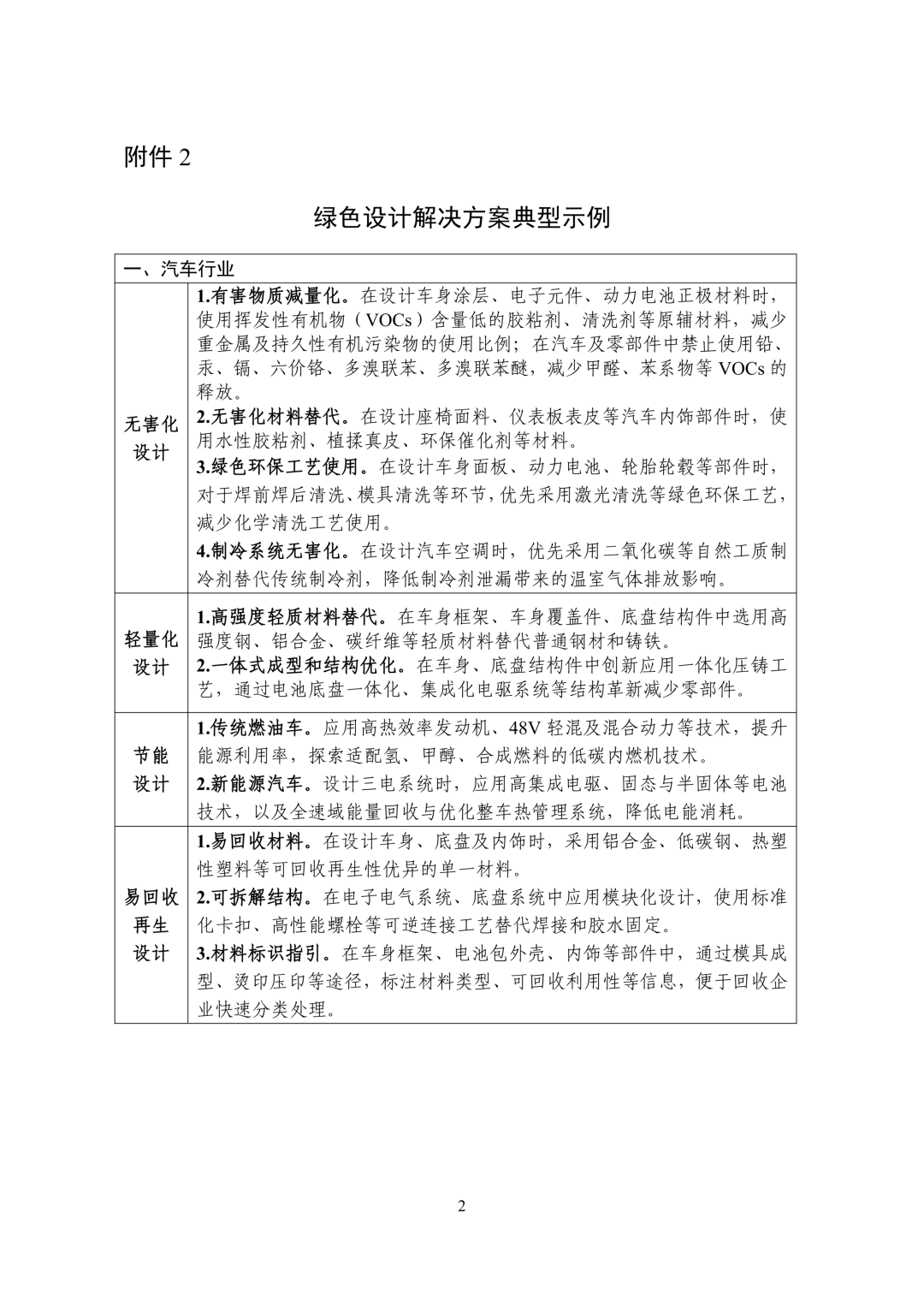
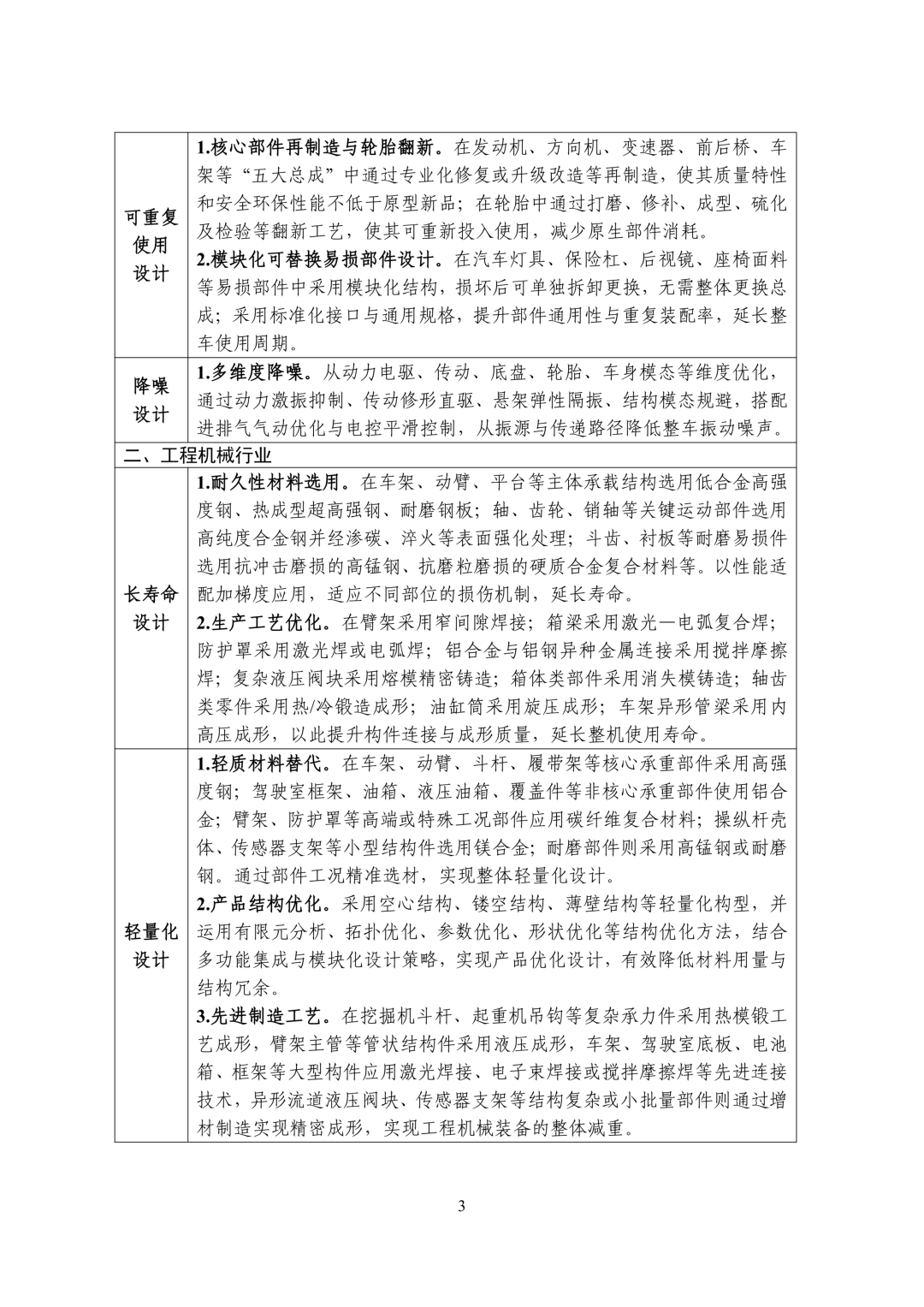
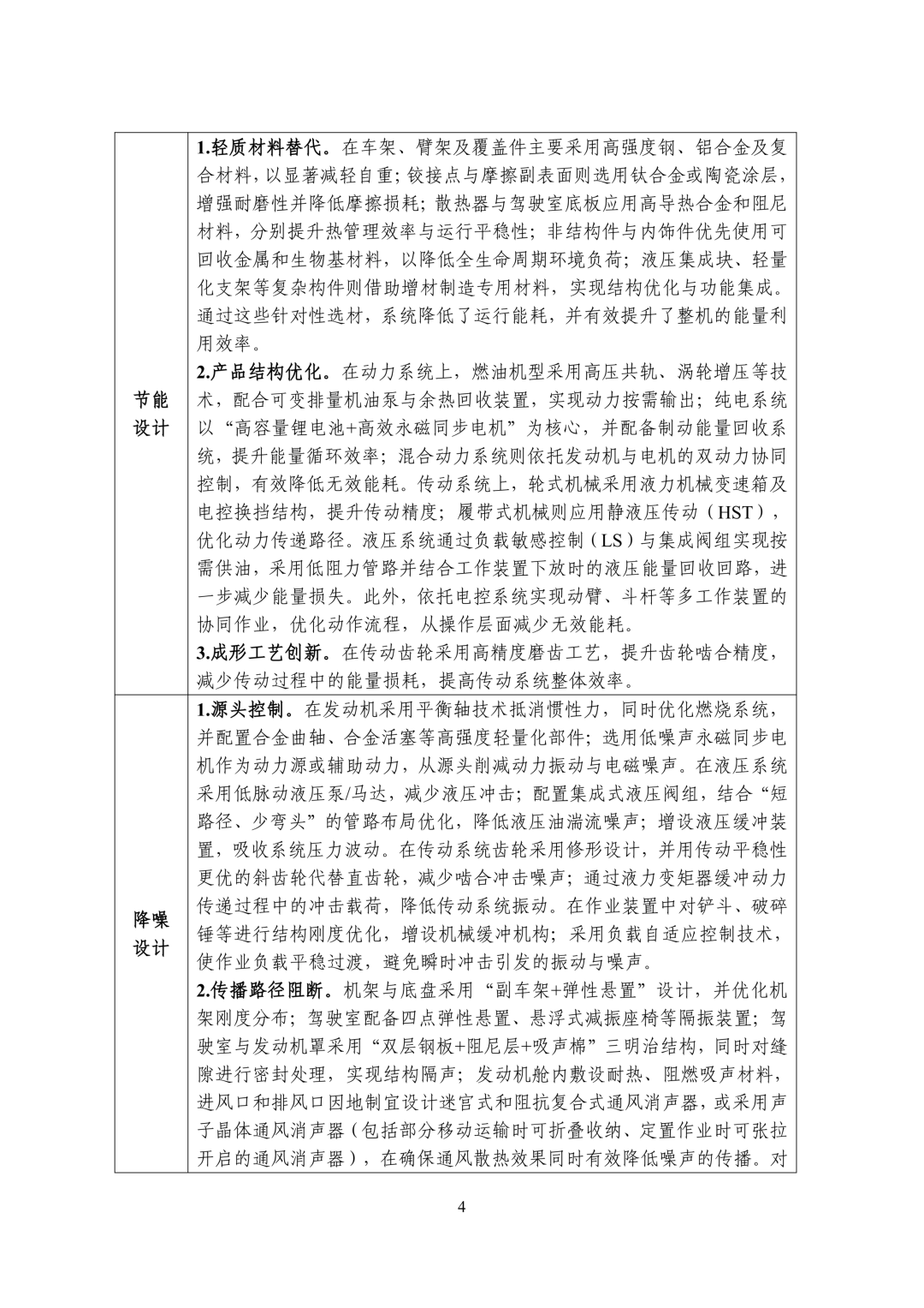
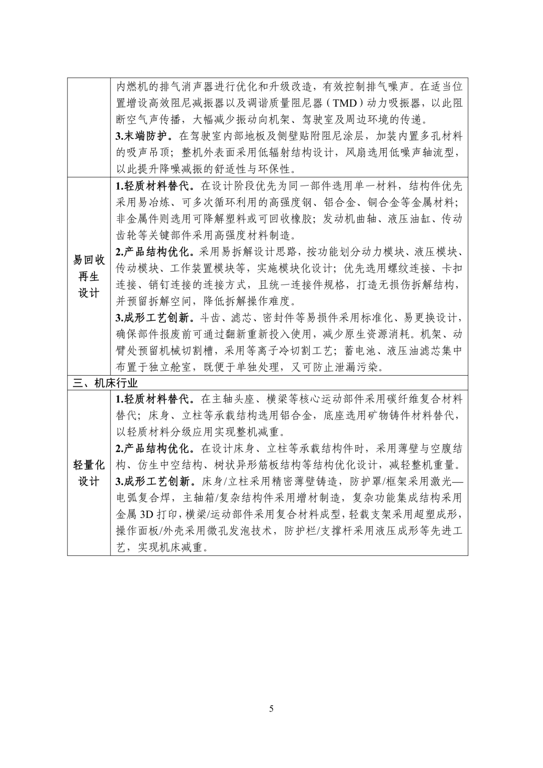
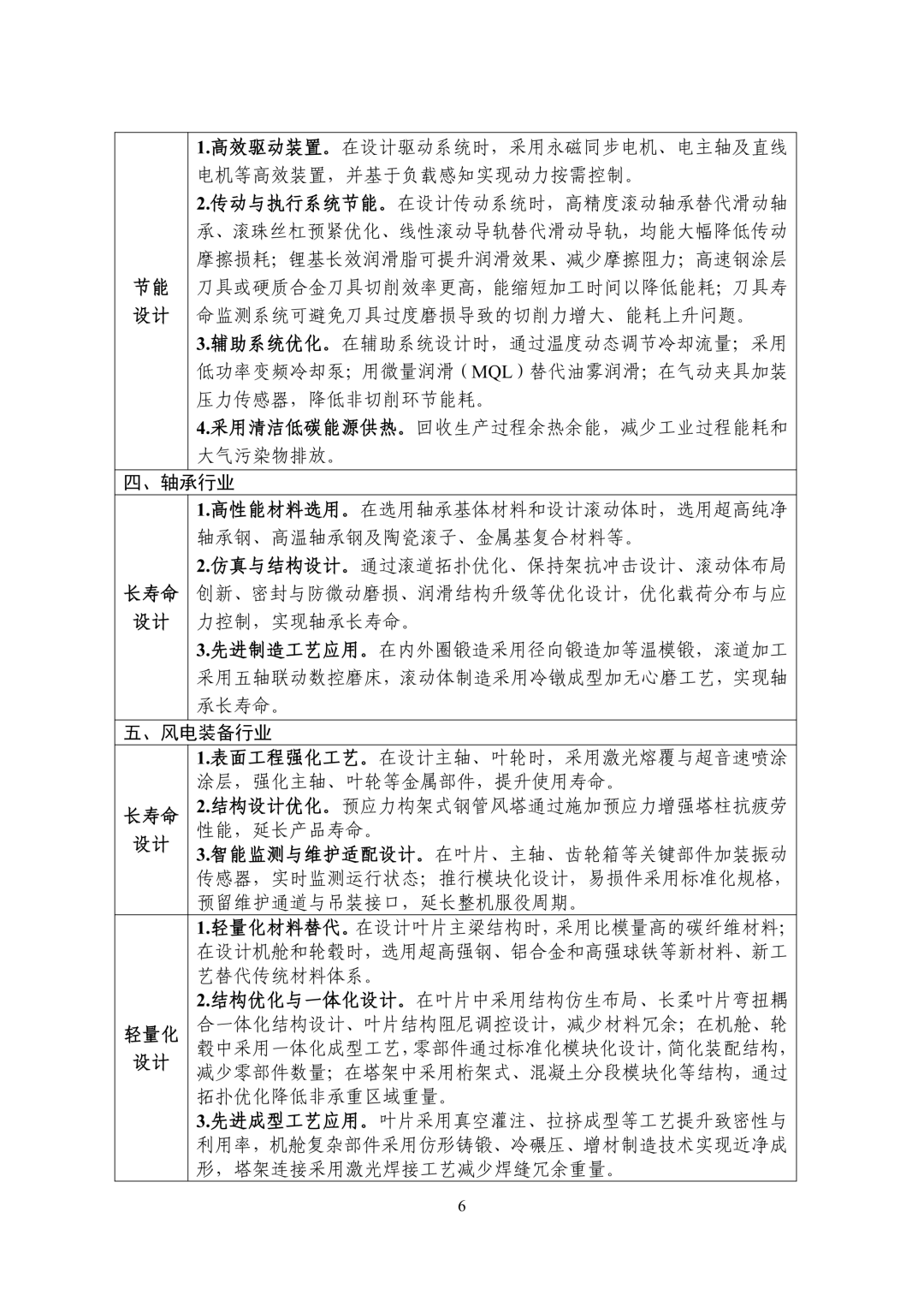
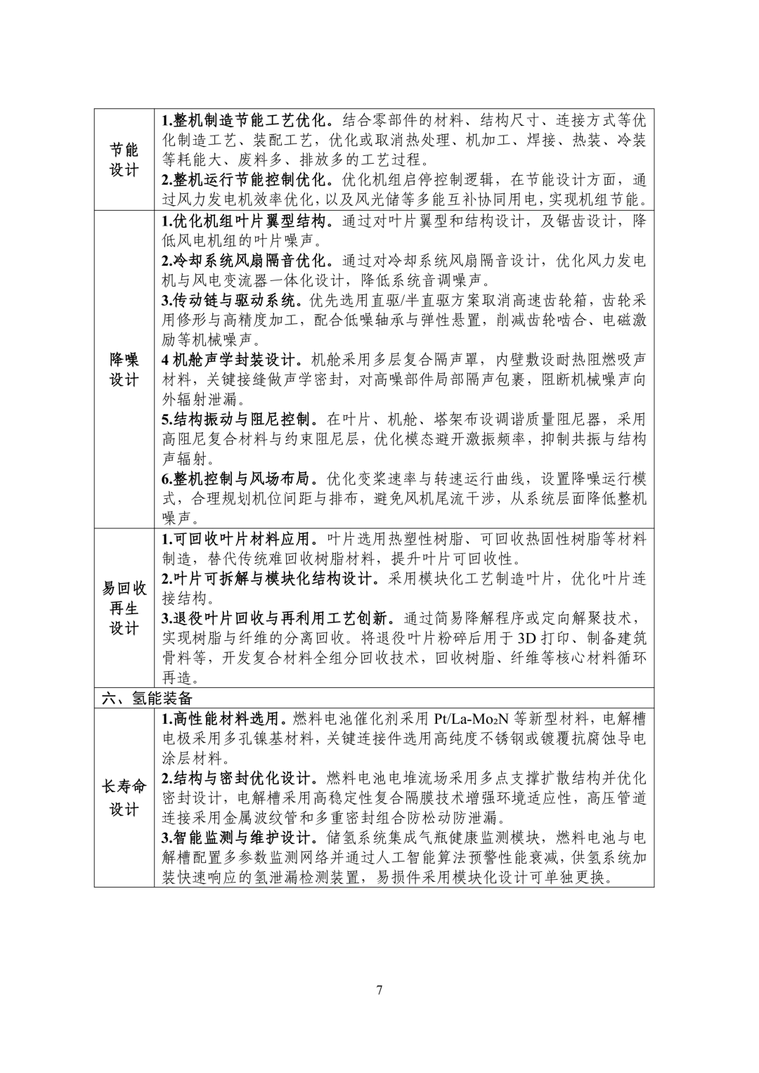
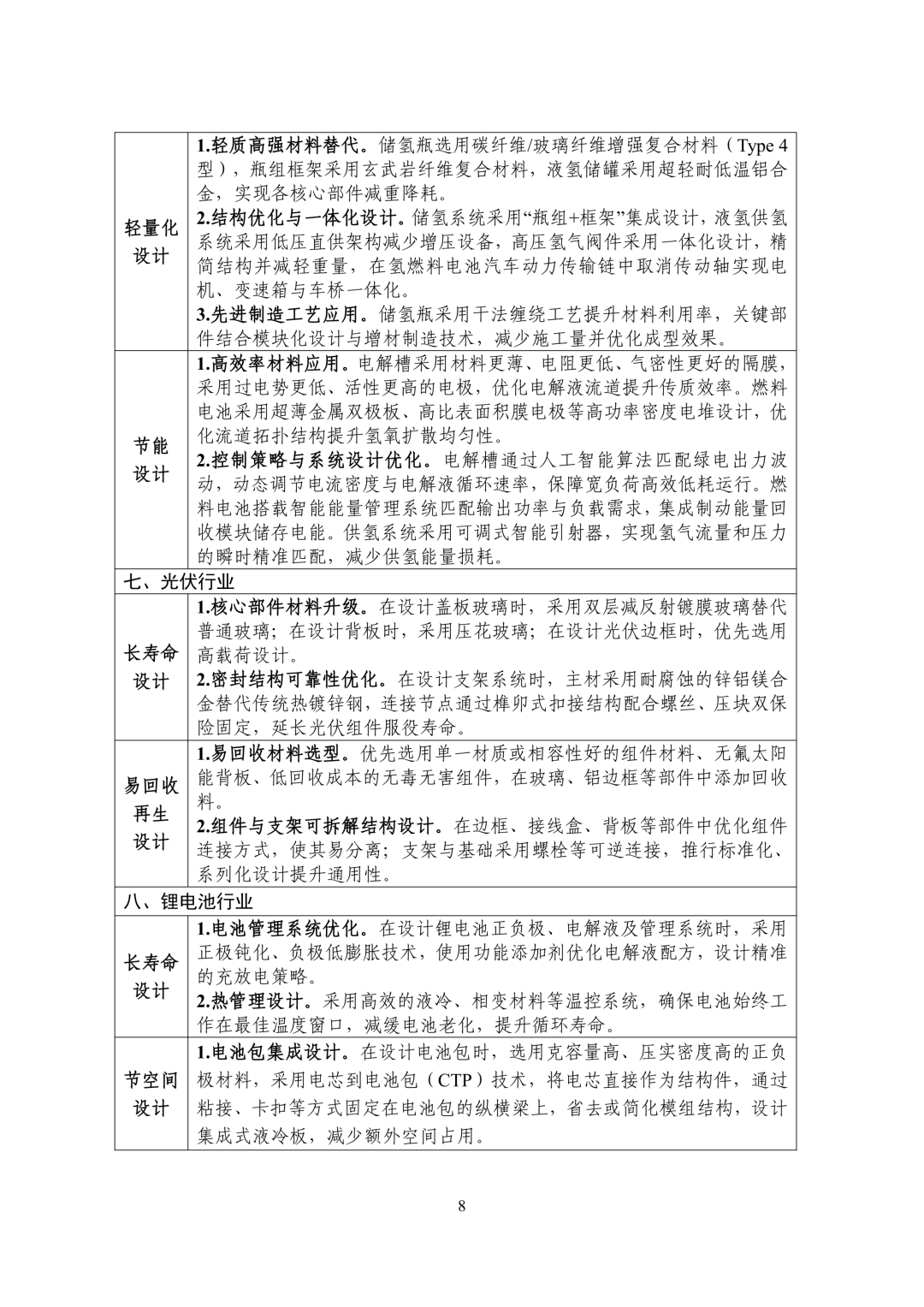
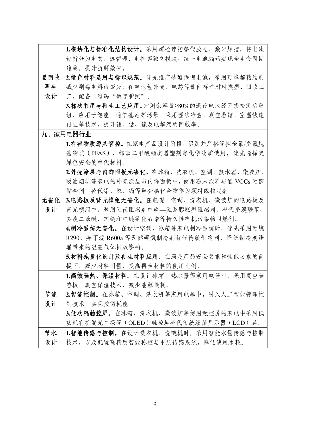
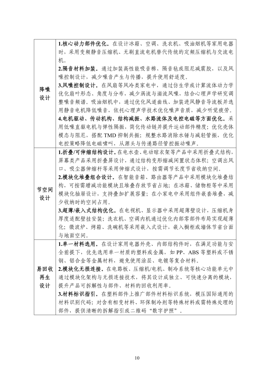
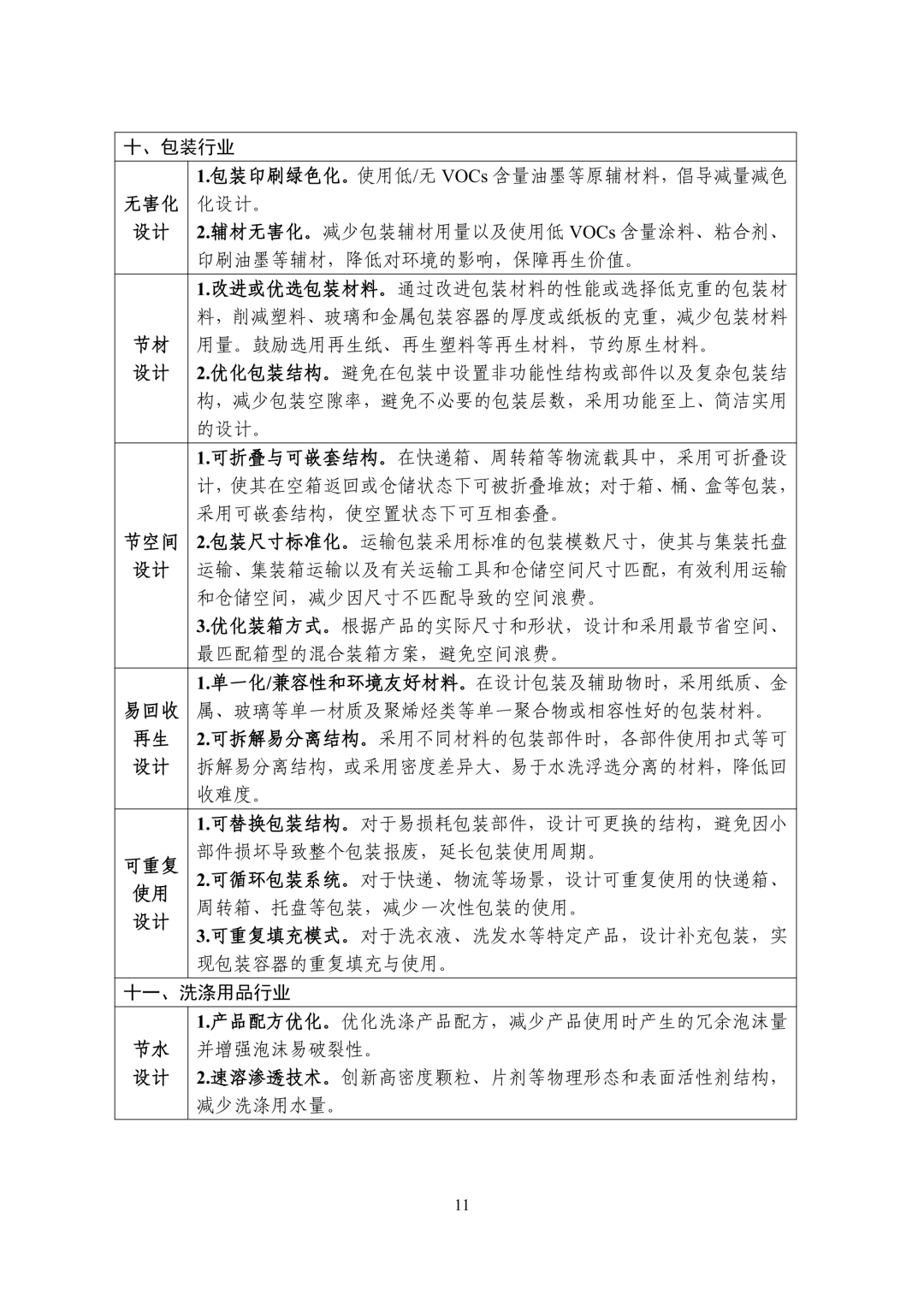
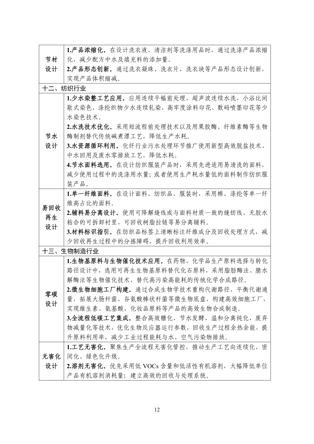
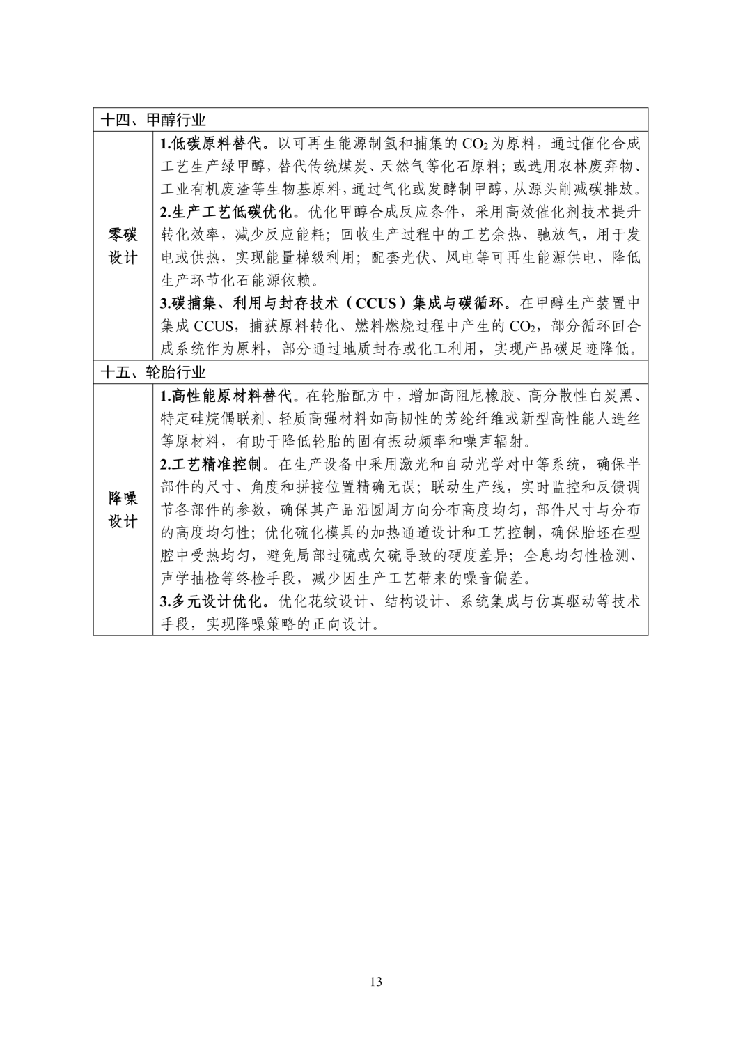
其中指出:开发绿色设计解决方案。围绕汽车、工程机械、机床、轴承、风电装备、氢能装备、光伏、锂电池、家用电器、包装、洗涤用品、纺织、生物制造、甲醇、轮胎等行业,针对绿色设计重点方向,开发技术先进、经济可行、供需适配的绿色设计解决方案,形成一批可复制可推广的绿色设计解决方案典型示例(见附件 2)。培育专业水平高、服务能力强的绿色设计解决方案供应商,构建“需求牵引—方案开发—产业应用”的良性生态。
在“工业产品绿色设计体系架构图”的行业典型应用中,明确氢能装备要“长寿命设计、轻量化设计、节能设计”。

原文如下:



















碳索氢能网 https://h2.solarbe.com/news/20260422/50022157.html


下一篇













