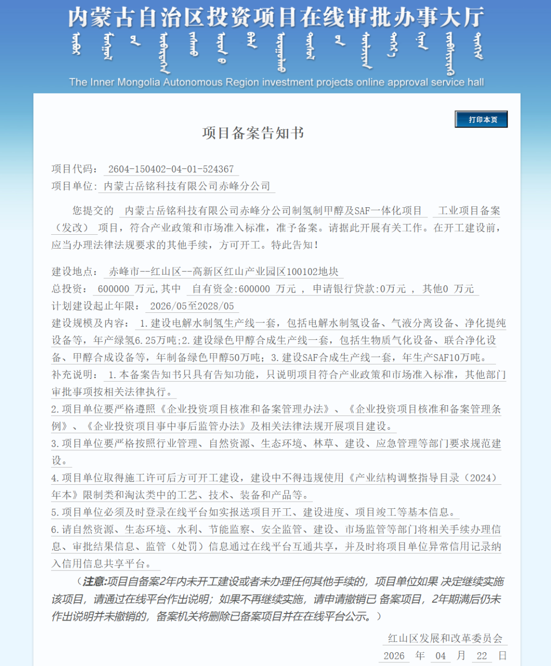
据内蒙古自治区投资项目在线审批办事大厅消息,4月22日,内蒙古岳铭科技有限公司赤峰分公司制氢制甲醇及SAF一体化项目备案。

图:项目备案文件
公告显示,该项目位于赤峰市红山区,总投资600000万元,计划2026年5月开工,2028年5月竣工。
项目建设规模及内容:1.建设电解水制氢生产线一套,包括电解水制氢设备、气液分离设备、净化提纯设备等,年产绿氢6.25万吨;2.建设绿色甲醇合成生产线一套,包括生物质气化设备、联合净化设备、甲醇合成设备等,年制备绿色甲醇50万吨;3.建设SAF合成生产线一套,年生产SAF10万吨。
公开信息显示,内蒙古岳铭科技有限公司赤峰分公司成立于2026年4月,注册资本5000万元,是内蒙古岳铭科技有限公司的全资子公司。

图:内蒙古岳铭科技有限公司赤峰分公司工商及股权信息
碳索氢能网 https://h2.solarbe.com/news/20260424/50022274.html


下一篇













