据内蒙古自治区投资项目在线审批办事大厅消息,4月28日,兴安盟金风科技风电制氢(三期)项目备案。

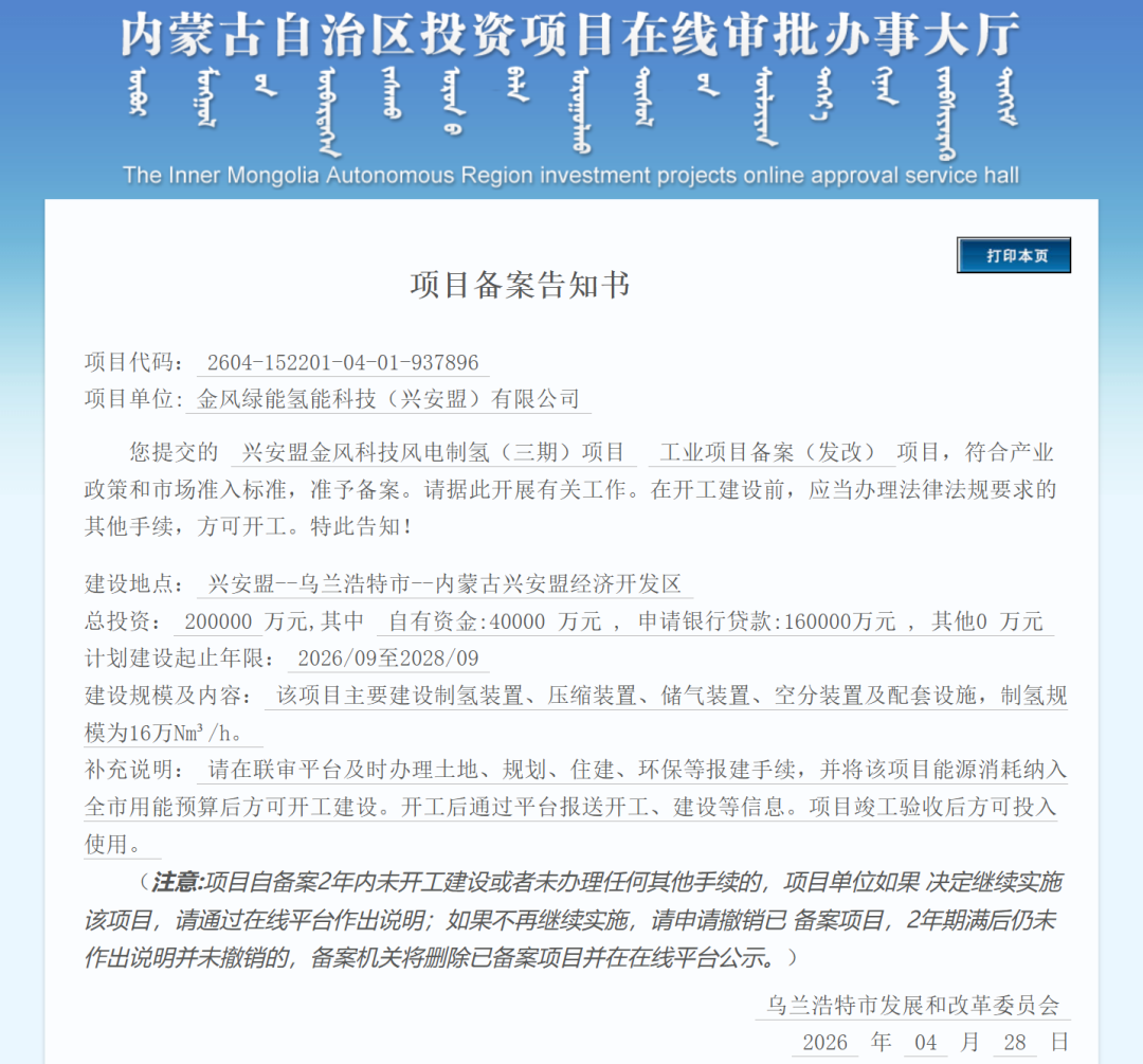
图:项目备案公告
公告显示,该项目单位为金风绿能氢能科技(兴安盟)有限公司,建设地点为内蒙古兴安盟经济开发区,总投资200000万元,计划建设起止年限为2026/09至2028/09。该项目主要建设制氢装置、压缩装置、储气装置、空分装置及配套设施,制氢规模为16万Nm³/h。
据此前公开信息,2025年5月20日,兴安盟金风科技风电制氢(一期)项目备案。该项目总投资60000万元,主要建设制氢装置、气液分离、氢气压缩、储氢及配套的空压机、冷却水等附属系统,制氢规模为 3.2万Nm³/h,项目全部建成投产后,年产绿氢1万吨。
同年11月10日,兴安盟金风科技风电制氢(二期)项目备案。该项目总投资50000万元,主要建设制氢装置、气液分离、氢气压缩、储氢及配套设施,制氢规模为 3.2万Nm³/h。
碳索氢能网 https://h2.solarbe.com/news/20260429/50022433.html


下一篇













