碳索氢能网获悉,9月15日,交通运输部关于发布《氢气(含液氢)道路运输技术规范》等7项交通运输行业标准的公告。

原文如下:
交通运输部关于发布《氢气(含液氢)道路运输技术规范》等7项交通运输行业标准的公告
《氢气(含液氢)道路运输技术规范》等7项交通运输行业标准(2025年第9批,见附件)业经审查通过,现予发布。发布的标准均为推荐性标准,由人民交通出版社股份有限公司出版,并在中华人民共和国交通运输部网站公布。
附件:发布的7项交通运输行业标准编号、名称、主要内容等一览表
交通运输部
2025年8月29日
分送:各省、自治区、直辖市、新疆生产建设兵团交通运输厅(局、委),国家市场监督管理总局,国家铁路局、中国民用航空局、国家邮政局,中央军委后勤保障部,相关学会、协会,交通运输各专业标准化技术委员会、计量技术委员会,中国远洋海运集团有限公司、招商局集团有限公司、中国交通建设集团有限公司,部属各单位,部内各司局。
附件:


据了解,2023年8月,交通运输部在《关于下达2023年交通运输标准化计划(第一批)的通知》中提出制定《氢气(含液氢)道路运输技术规范》。
2024年5月9日,由交通运输部公路科学研究所牵头制定的行业标准《氢气(含液氢)道路运输技术规范》(计划号:JT 2023-03)完成征求意见稿。
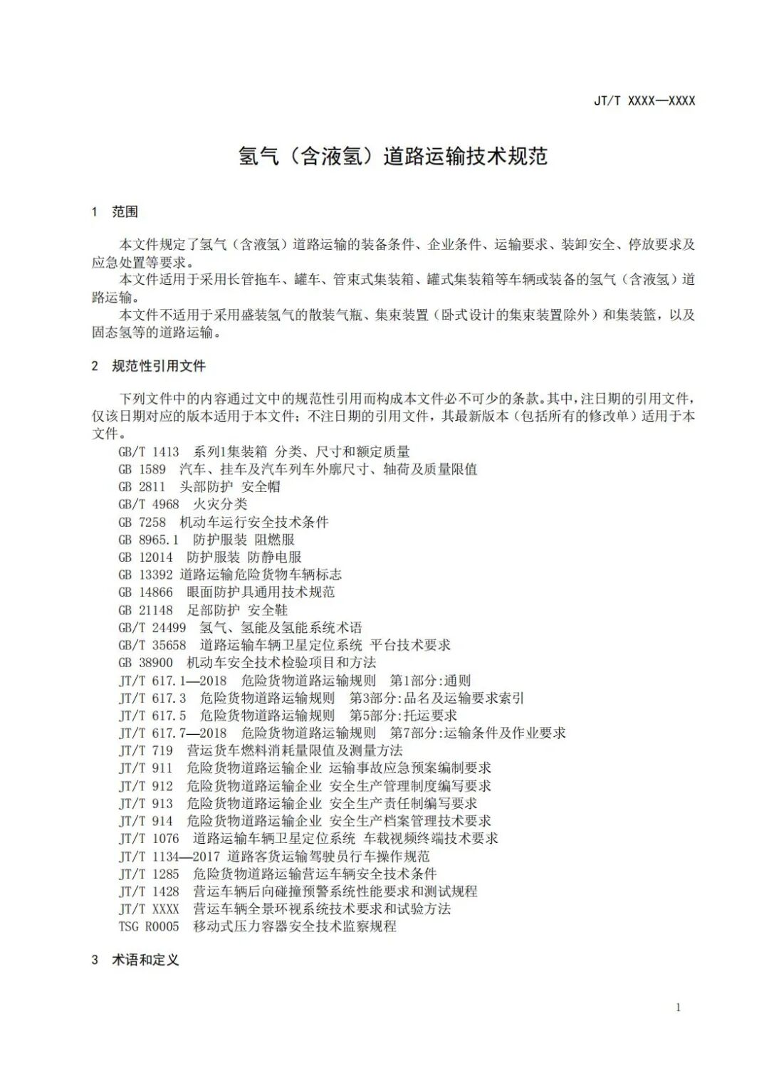
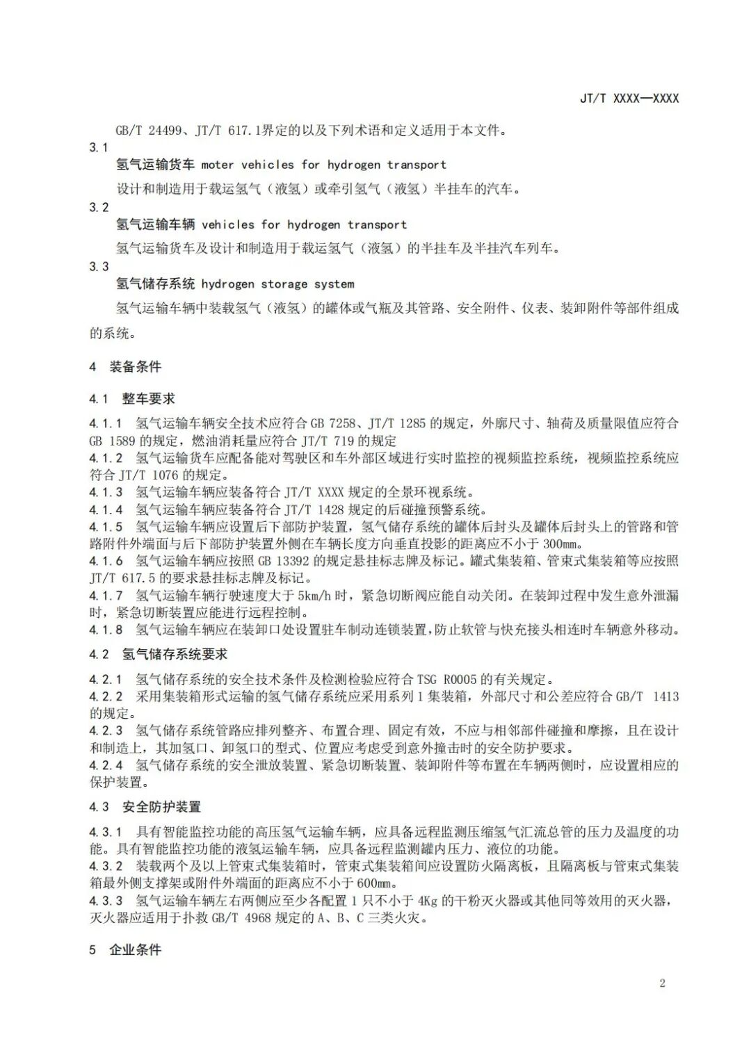
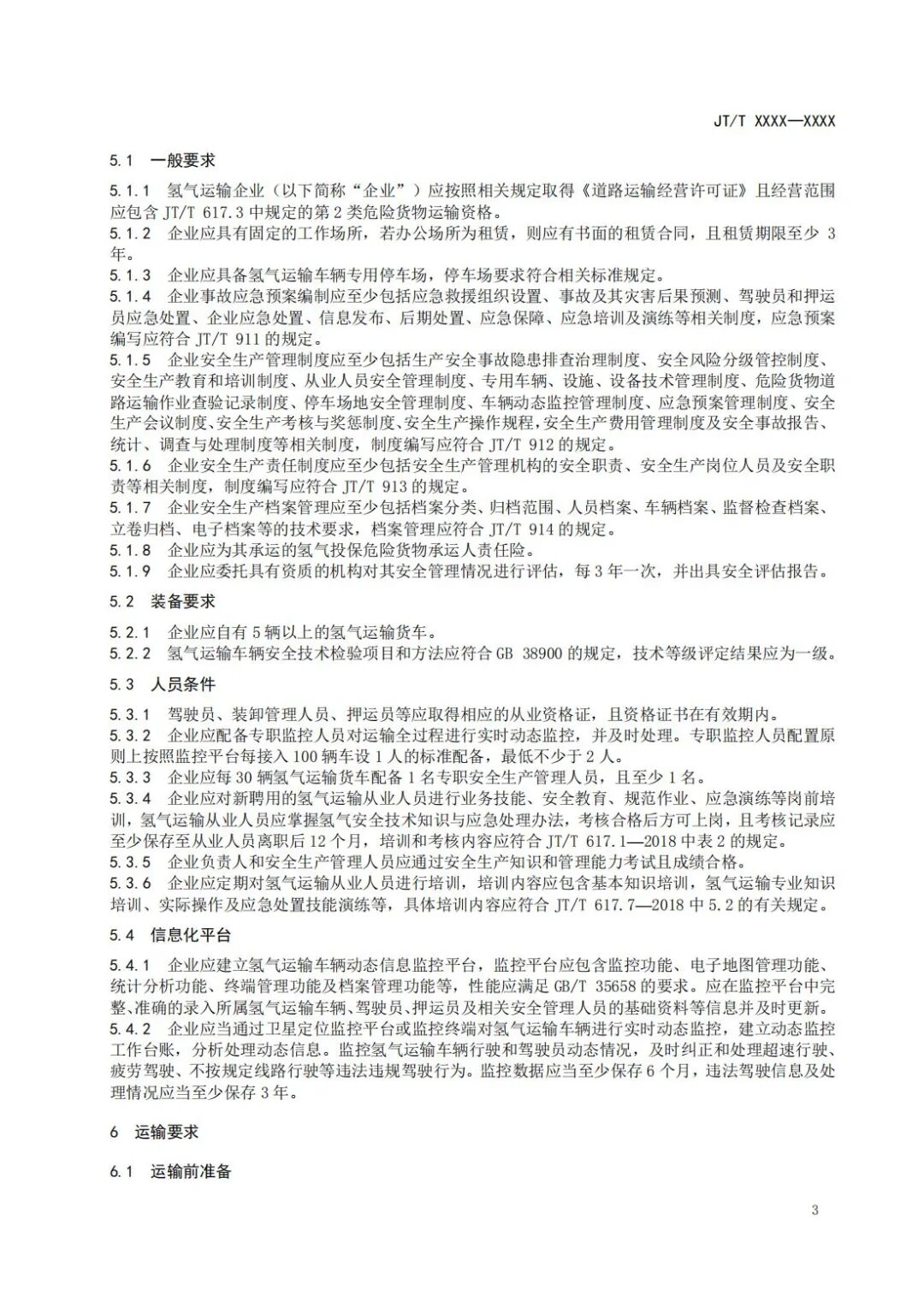
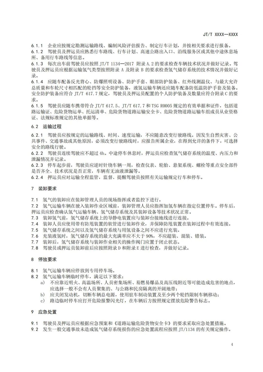
《氢气(含液氢)道路运输技术规范》(征求意见稿)全文:













碳索氢能网 https://h2.solarbe.com/news/20250916/50008616.html


下一篇














