最高奖励2000万!海南第二批氢车技术示范项目申报启动
来源:海南工信厅 发布时间:2025-12-23 09:50:15 12月15日,海南省工业和信息化厅、海南省交通运输厅、海南省财政厅发布《关于开展海南省燃料电池汽车等技术示范应用项目第二批(2025—2026年)申报工作的通知》(以下简称《通知》)。
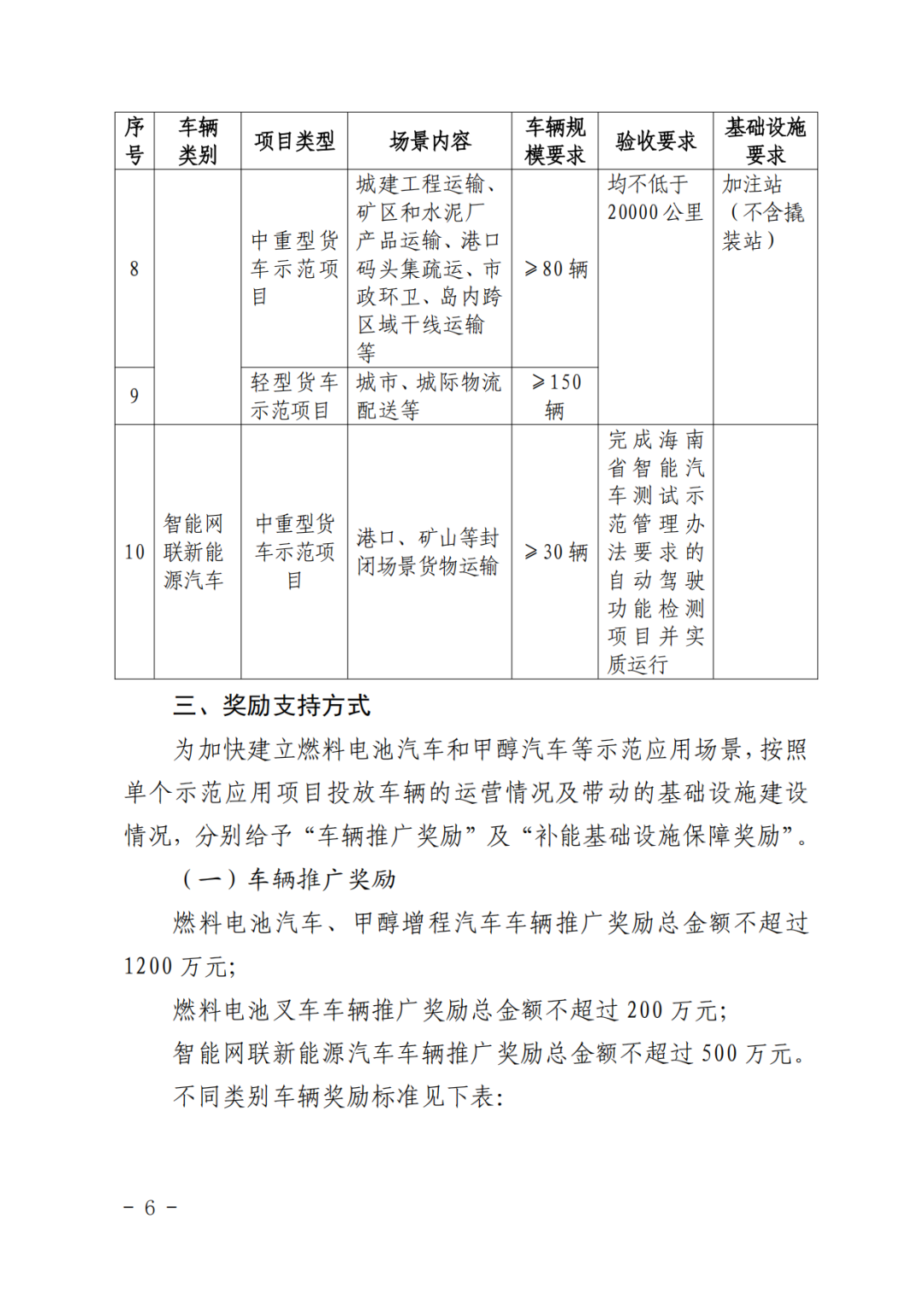
根据《通知》,本批次奖励设立“车辆推广”和“补能基础设施保障”两个支持方向,申报单位需以联合体形式申报上述两个方向,单个项目的奖励金额上限为 2000 万元,支持的项目总数不超过 4 个。

原文如下:








碳索氢能网 https://h2.solarbe.com/news/20251223/50015290.html 责任编辑:张欣雨
碳索氢能网版权说明:
1.所有未标注来源为碳索氢能网或碳索氢能网整理的文章,均转载与其他媒体,目的在于传播更多信息,但并不代表碳索氢能网赞同其观点、立场或证实其描述。其他媒体如需转载,请与稿件来源方联系,如产生任何版权问题与本网无关。
2. 涉及资本市场或上市公司内容也不构成任何投资建议,投资者据此操作,风险自担!
3. 如因作品内容、版权以及引用的图片(或配图)内容仅供参考,如有涉及版权问题,可联系我们直接删除处理。请在30日内进行。