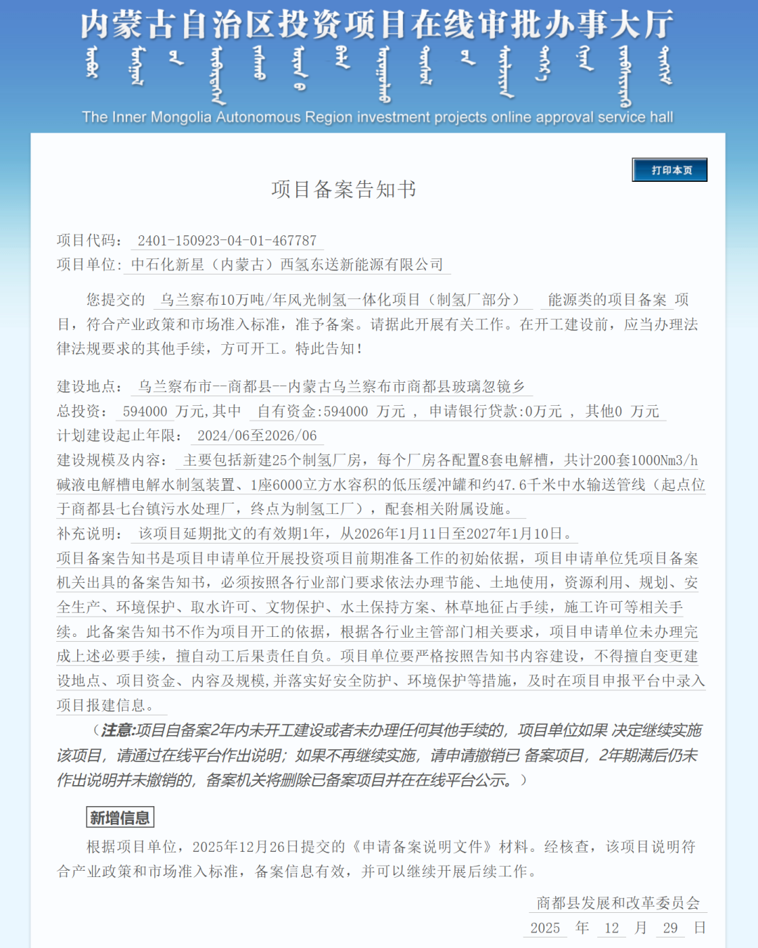
据内蒙古自治区投资项目在线审批办事大厅消息,12月29日,乌兰察布10万吨/年风光制氢一体化项目(制氢厂部分)备案。

图:项目备案公告
备案文件显示,该项目申报单位为中石化新星(内蒙古)西氢东送新能源有限公司,建设地点为内蒙古乌兰察布市商都县玻璃忽镜乡,项目总投资594000万元,计划建设起止年限:2024/06至2026/06。
建设规模及内容:主要包括新建25个制氢厂房,每个厂房各配置8套电解槽,共计200套1000Nm3/h碱液电解槽电解水制氢装置、1座6000立方水容积的低压缓冲罐和约47.6千米中水输送管线(起点位于商都县七台镇污水处理厂,终点为制氢工厂),配套相关附属设施。
值得一提的是,公告指出,该项目延期批文的有效期为1年,从2026年1月11日至2027年1月10日。
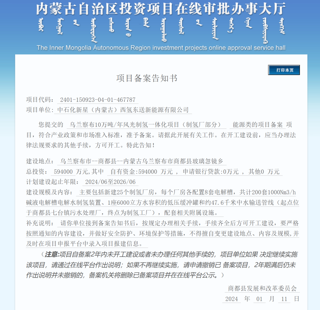
据此前公开信息,该项目曾于2023年12月因主体变更等原因被内蒙古能源局废止,随后于当月重新申报能源指标,并于2024年1月11日完成备案。

图:项目2024年1月备案公告
本次最新备案的关键信息,包括项目代码、建设单位、建设规模、投资金额等,均与2024年1月备案信息一致。
就公开信息分析,此举应与内蒙古地区相关政策紧密相关。
据内蒙古自治区投资项目在线审批办事大厅明确要求,项目自备案2年内未开工建设或者未办理任何其他手续的,项目单位如果决定继续实施该项目,请通过在线平台作出说明;如果不再继续实施,请申请撤销已 备案项目,2年期满后仍未作出说明并未撤销的,备案机关将删除已备案项目并在在线平台公示。
另外,2024年7月,内蒙古自治区能源局印发《关于落实内政办发〔2024〕24号文件有关事宜的通知》,要求风光制氢一体化项目批复后,应当在1年内达到实质性开工(完成计划投资45%以上)。确实无法开工建设的,严格履行相关程序后,由盟市能源主管部门决定终止(撤销)项目。自治区能源局收回相应的新能源规模。
碳索氢能网 https://h2.solarbe.com/news/20251230/50015790.html


下一篇














