当前位置: 首页 > 新闻详情

包头10万吨绿氨项目备案

来源:氢能网整理 发布时间:2026-04-10 08:56:56

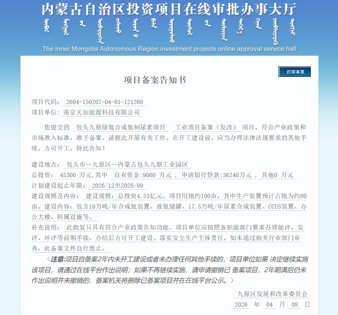
4月8日,包头九原绿氢合成氨制尿素项目获备案。

图片图:项目备案公告

公告显示,该项目单位为南京天加能源科技有限公司,建设地点为内蒙古包头九原工业园区。项目总投资45300万元,计划2026年12月开工、2028年9月竣工。

项目用地约100亩,其中生产装置预计占地为约80亩。建设内容:包含10万吨/年合成氨装置、液氨储罐、17.5万吨/年尿素合成装置、CCUS装置、办公大楼、附属设施等。


碳索氢能网 https://h2.solarbe.com/news/20260410/50021406.html
责任编辑:张欣雨

碳索氢能网版权说明:

1.所有未标注来源为碳索氢能网或碳索氢能网整理的文章,均转载与其他媒体,目的在于传播更多信息,但并不代表碳索氢能网赞同其观点、立场或证实其描述。其他媒体如需转载,请与稿件来源方联系,如产生任何版权问题与本网无关。

2. 涉及资本市场或上市公司内容也不构成任何投资建议,投资者据此操作,风险自担!

3. 如因作品内容、版权以及引用的图片(或配图)内容仅供参考,如有涉及版权问题,可联系我们直接删除处理。请在30日内进行。

推荐新闻