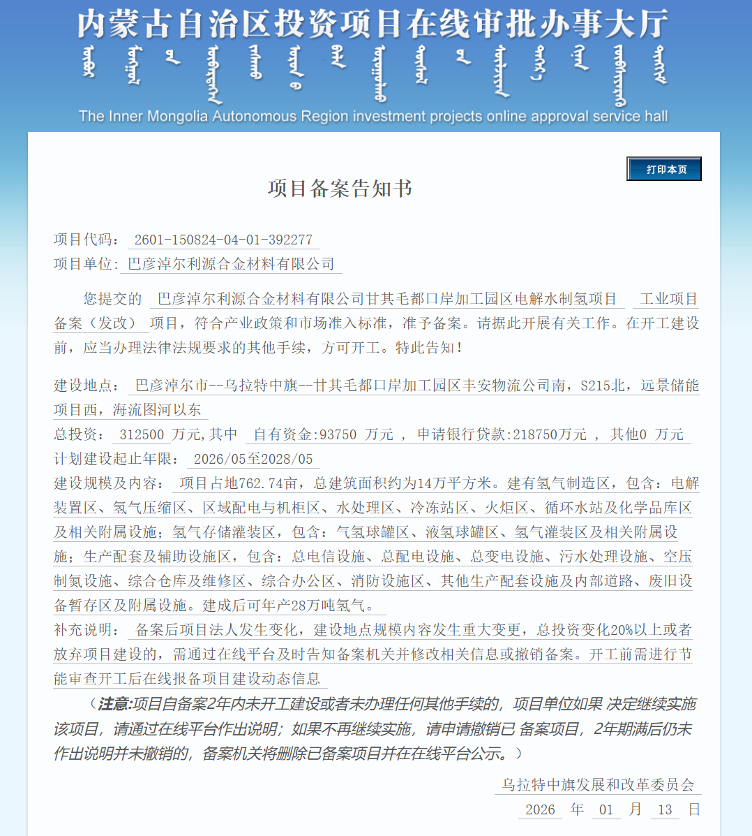
据内蒙古自治区投资项目在线审批办事大厅消息,1月13日,巴彦淖尔利源合金材料有限公司甘其毛都口岸加工园区电解水制氢项目备案。

图:项目备案公告
备案文件显示,该项目位于巴彦淖尔市乌拉特中旗,总投资312500万元,计划建设起止年限:2026/05至2028/05。
建设规模及内容:建成后可年产28万吨氢气。项目占地762.74亩,总建筑面积约为14万平方米。项目建有氢气制造区、氢气存储灌装区、生产配套及辅助设施区等。
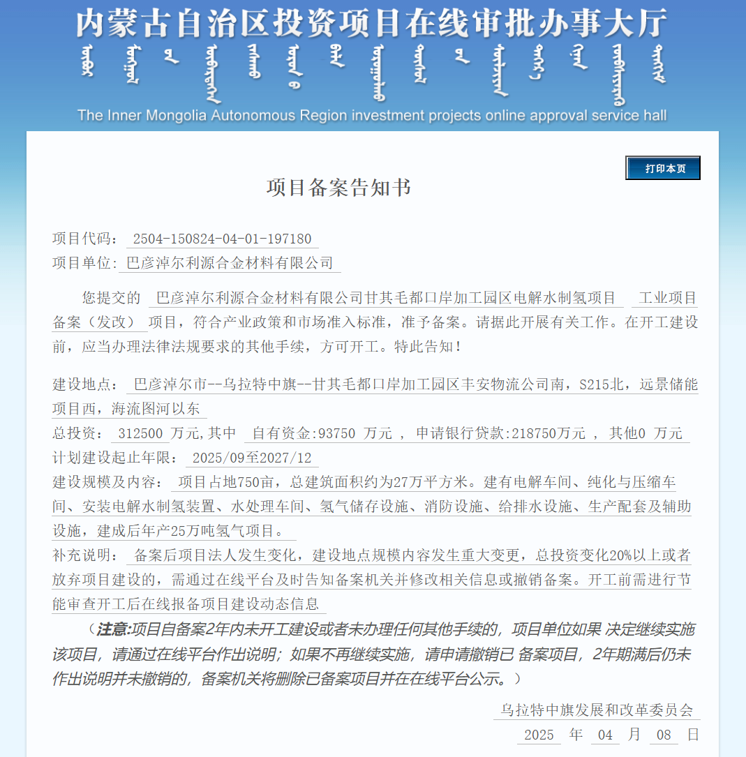
据悉,该项目此前已于2025年4月8日首次备案。对比两次备案信息,主要变动如下:
建成后年产量,第一次备案为25万吨,第二次备案变更为28万吨;计划建设起止年限上,第一次备案为2025/09 - 2027/12,第二次备案变更为2026/05 - 2028/05;建设规模方面,占地面积第一次备案为750亩,第二次备案变更为762.74亩,总建筑面积第一次备案约27万平方米,第二次备案变更为约14万平方米。
2025年4月8日首次备案公告如下:

图:2025年4月8日备案公告
碳索氢能网 https://h2.solarbe.com/news/20260115/50016842.html


下一篇














