又一光伏龙头进军绿氢赛道。
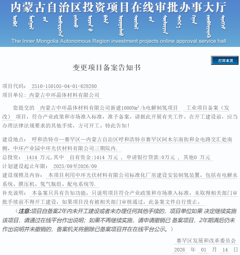
据内蒙古自治区投资项目在线审批办事大厅消息,1月14日,内蒙古中环晶体材料有限公司新建1000Nm³/h电解制氢项目完成备案。
图:项目备案文件
备案文件显示,该项目申报单位为内蒙古中环晶体材料有限公司,位于内蒙古自治区呼和浩特市赛罕区,总投资1414万元,计划于2025年9月至2026年9月建设。
建设规模及内容:本项目利用中环光伏材料有限公司标准化厂房建设安装制氢装置,包括有电解水系统、膜压机、氢气瓶组、配电系统等。
据此前公开信息,该项目于2025年10月20日首次备案。对比两次备案信息,项目建设内容有所精简。最新备案信息显示,项目将建设安装电解水系统、膜压机、氢气瓶组、配电系统等。而2025年10月的首次备案内容还包括除氧炉、混合循环压缩机等设备。
图:2025年10月20日首次备案信息
股权穿透图显示,内蒙古中环晶体材料有限公司由TCL中环新能源科技股份有限公司、内蒙古中环光伏材料有限公司、乐山市仲平多晶硅光电信息产业基金合伙企业(有限合伙)、高佳太阳能股份有限公司共同持股。
图源:爱企查
就公开信息来看,其也是中环的首个绿氢项目,标志着其正式进军绿氢领域,将为企业构建“光伏+氢能”闭环提供经验,也可能开启光伏巨头在绿氢赛道的新竞争格局。
碳索氢能网 https://h2.solarbe.com/news/20260120/50017287.html


下一篇













