据内蒙古自治区投资项目在线审批办事大厅消息,2月12日,金风兴安盟绿氢制绿色甲醇(三期)项目工业项目备案。

图:项目备案公告
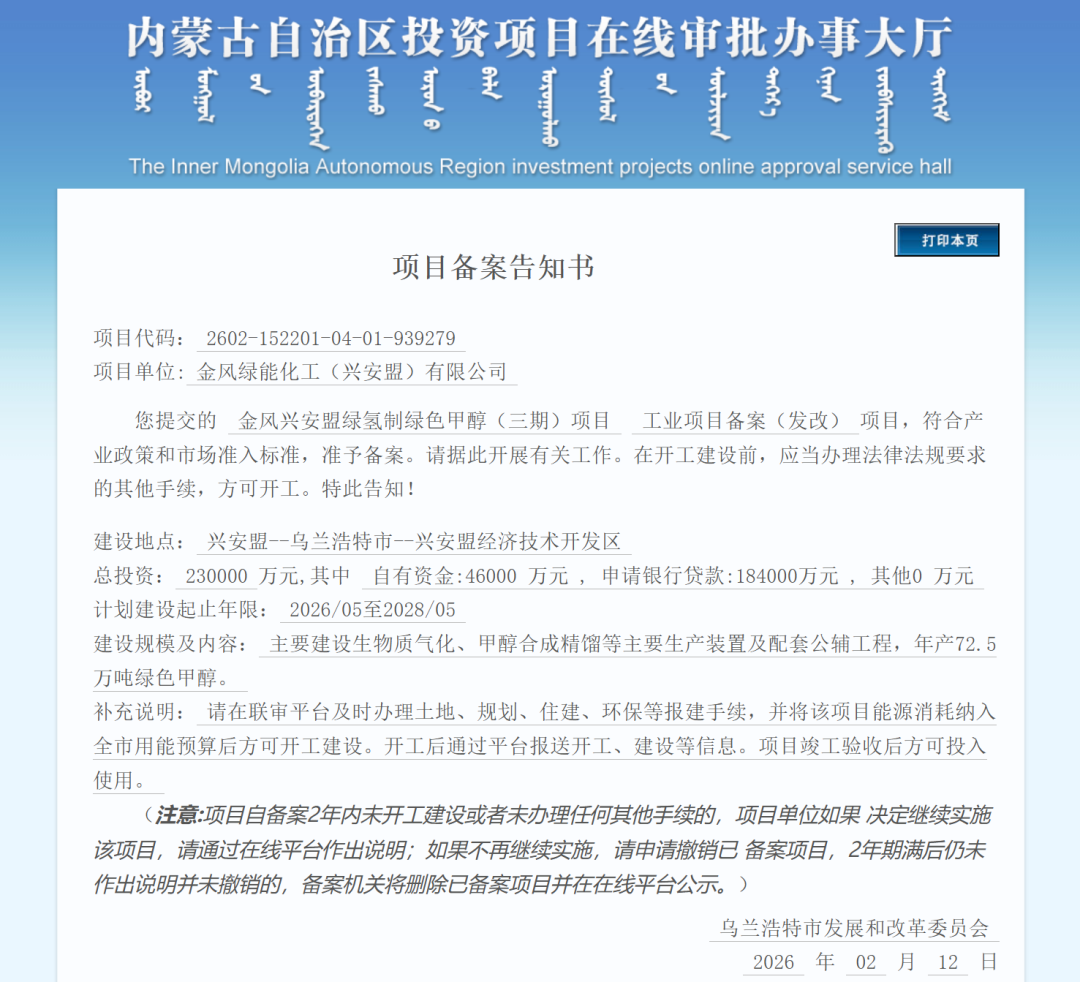
备案文件显示,该项目申报单位为金风绿能化工(兴安盟)有限公司,项目位于兴安盟经济技术开发区,总投资230000万元,计划2026年5月开工,2028年5月竣工。
建设规模及内容方面,项目主要建设生物质气化、甲醇合成精馏等主要生产装置及配套公辅工程,年产72.5万吨绿色甲醇。
据公开信息,金风兴安盟风电耦合制50万吨绿色甲醇项目,是目前全球在建的最大绿色甲醇项目。项目一期规划产能25万吨/年,已于2024年4月开工建设。
值得一提的是,就公开信息来看,该项目自启动以来就持续优化产能规划。
2025年7月1日,该项目重新备案。据备案信息,一期维持年产25万吨绿色甲醇,二期规划年产60万吨绿色甲醇;10月5日,一期项目正式顺利完成气化炉工艺现场验证,甲醇合成装置也同步完成接气,标志着项目流程全线贯通。
10月8日,兴安盟行署与金风绿色能源化工科技(江苏)有限公司签订绿氢制绿甲醇二期、三期项目及风电端项目投资协议。后续项目建成后,兴安盟基地预计2027年底形成年产145万吨绿色甲醇的能力。也就是说,项目二期、三期均达到60万吨。
再到此次三期项目正式备案,且明确产能为72.5万吨/年绿色甲醇,意味着项目整体产能规划迎来再度优化。按照当前布局,一期25万吨/年、二期60万吨/年、三期72.5万吨/年,项目总产能将一举突破157.5万吨/年,较此前规划的145万吨/年产能实现显著跃升。
碳索氢能网 https://h2.solarbe.com/news/20260214/50018500.html


下一篇














