2月12日,国华投资国华(沧州)综合能源有限公司阿拉善大型风光基地电氢协同混合电解水制氢合成氨系统集成及工程示范项目沧州绿氢绿氨二期电解水制氢系统初步设计服务公开招标。

图:项目招标公告
招标公告显示,本项目拟建于河北省沧州临港经济技术开发区东区,占地面积约为249亩。项目所在厂区北侧为科迈新材料项目,东南西侧为空地。沧州绿氢绿氨部分一期电解水制氢制合成氨装置已经建成,本项目位于绿氨厂区内预留区域内。
本项目初步设计范围包含13000Nm³/h电解水制氢系统基础工程设计,包含电解槽、气液分离装置、纯化装置,制氢电源、辅助装置及配套建筑、结构等多项内容。
据公开信息,国华沧州绿氢绿氨项目位于沧州临港经济开发区东区,项目单位为国华(沧州)综合能源有限公司。项目分两期建设,一期建成合成氨产量5万吨/年,二期建成合成氨产量5万吨/年,建成后合成氨总产量达到10万吨/年。
项目一期建设进展顺利:2025 年 7 月,一期 13 台 1000Nm³/h 电解槽完成招标,中标方为中车株洲所;同月,13 台套电解槽正式启运交付;8 月 ,完成全部设备入场及吊装,为一期投产奠定坚实基础。
此次二期电解水制氢系统初步设计招标落地,意味着国华沧州绿氢绿氨项目从一期建成投运正式迈入二期扩能提速阶段,绿氢制绿氨规模化、产业化路径进一步清晰。
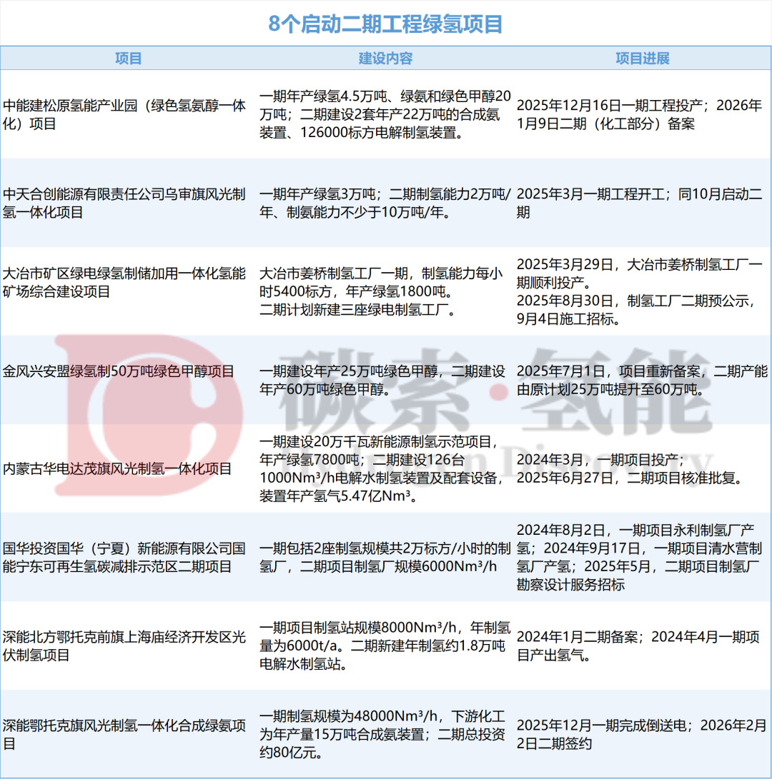
当前,国内绿氢产业正从示范试点走向规模化扩产周期。据碳索氢能网不完全统计,除国华沧州项目外,国内已有至少 8 个规模化绿氢项目相继启动二期工程,绿氢制氨、绿氢化工等应用场景加速落地,行业规模化发展态势持续显现。具体如下表所示:

作图:碳索氢能网
或有遗漏,仅供参考
碳索氢能网 https://h2.solarbe.com/news/20260214/50018501.html


下一篇














