短短两周时间,金风科技在绿色氢氨醇领域实现重大突破,其首个100万吨级项目从签约到备案一路“疾驰”。
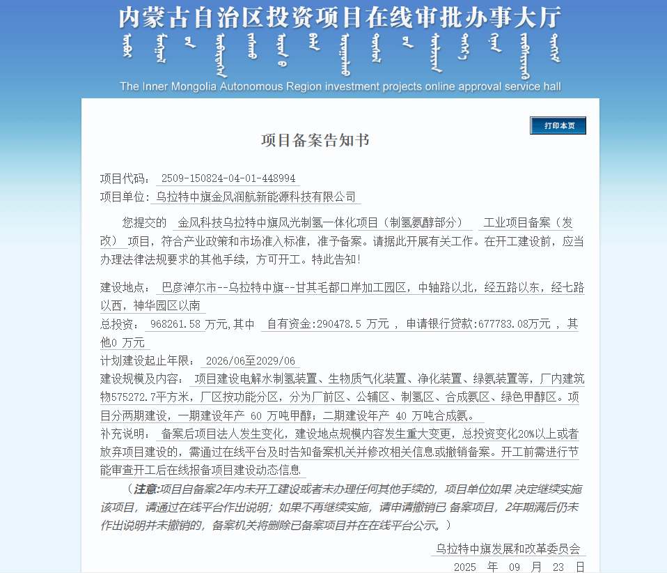
据内蒙古自治区投资项目在线审批办事大厅消息,9月23日,金风科技乌拉特中旗风光制氢一体化项目(制氢氨醇部分)获备案。

公告显示,该项目单位为乌拉特中旗金风润航新能源科技有限公司,建设地点为巴彦淖尔市乌拉特中旗甘其毛都口岸加工园区,项目总投资968261.58万元,计划建设起止年限:2026/06至2029/06。
建设规模及内容:项目建设电解水制氢装置、生物质气化装置、净化装置、绿氨装置等,厂内建筑物575272.7平方米,厂区按功能分区,分为厂前区、公辅区、制氢区、合成氨区、绿色甲醇区。项目分两期建设,一期建设年产60万吨甲醇;二期建设年产40万吨合成氨。
据此前消息,2025年9月10日,金风科技发布公告称,公司拟与巴彦淖尔市人民政府签订《风电制氢氨醇一体化项目投资开发协议书》,计划在巴彦淖尔市辖区内投资建设风电制氢氨醇项目。
项目总投资约189.2亿元人民币,总体规划建设3GW风电,所发电力80%以上用于电解水制绿氢,通过生物质气化耦合绿氢制取绿色甲醇60万吨/年、制取绿氨40万吨/年。
碳索氢能数据库显示,金风科技在国内正稳步推进至少6个大型绿色氢氨醇项目。此次最新备案的乌拉特中旗项目,也是其首个规模达到100万吨绿色氢氨醇产能的项目。

碳索氢能网 https://h2.solarbe.com/news/20250925/50009291.html


下一篇














