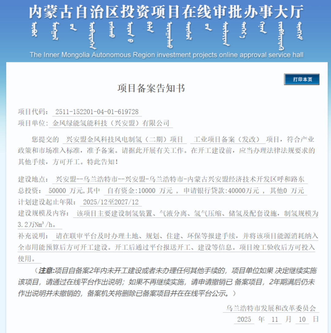
据内蒙古自治区投资项日在线审批办事大厅消息,2025年11月10日,金风绿能氢能科技(兴安盟)有限公司兴安盟金风科技风电制氢(二期)项目工业项目备案。

公告显示,该项目位于内蒙古兴安盟经济技术开发区呼和路东,总投资50000万元,计划建设起止年限:2025/12至2027/12。项目主要建设制氢装置、气液分离、氢气压缩、储氢及配套设施,制氢规模为 3.2万Nm³/h。
据此前公开信息,5月20日,兴安盟金风科技风电制氢(一期)项目获备案。该项目总投资60000万元,制氢规模同样为3.2万Nm³/h,项目全部建成投产后,年产绿氢1万吨。至此,金风科技两次备案的兴安盟风电制氢规模总计达6.4万Nm³/h。
作为国内首家斩获绿甲醇国际市场销售合同的企业,金风科技已与马士基、赫伯罗特等航运巨头达成大规模采购协议,成功奠定其在绿色燃料供应领域领先地位。
其兴安盟风电耦合制50万吨绿色甲醇项目堪称行业标杆,不仅是全球在建规模最大的绿色甲醇项目,更是全国首个大规模风电绿甲醇应用项目。项目一期于2024年4月正式开工,规划建设25万吨/年绿色甲醇。今年7月,项目产能迎来重大升级,追加35万吨绿色甲醇产能,总产能由原计划的“年产50万吨”大幅跃升至“年产85万吨”,发展势头锐不可当。
紧随其后,9月23日,金风科技乌拉特中旗风光制氢一体化项目(制氢氨醇部分)成功备案。该项目采取分期建设模式,一期聚焦年产60万吨甲醇生产;二期则规划年产40万吨合成氨。这也是金风首个规模达到100万吨绿色氢氨醇产能的项目。
从一系列项目动态不难看出,金风科技在绿色甲醇产业链的布局已逐步打通,成效显著。且在嗅到甜头后,金风还在持续加码。
金风科技7个大型绿色氢氨醇项目如下:

作图:碳索氢能网
或有遗漏,仅供参考。
碳索氢能网 https://h2.solarbe.com/news/20251113/50012454.html


下一篇













