9月16日,中船科技发布公告称,公司联合中国船舶工业贸易有限公司子公司CHINA SHIPBUILDING TRADING(BVI)LTD.,与客户A签订了绿色甲醇销售合同。

图:中船科技公告
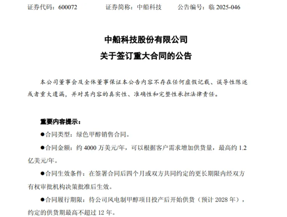
合同标的为中船科技投资建设的风电制甲醇项目所生产的绿色甲醇,合同金额约4000万美元/年,可根据客户需求增加供货量,最高约1.2亿美元/年,支付货币为美元或人民币。供货时间在公司风电制甲醇项目投产后(预计2028年),供货期最高不超过12年。
资料显示,中船科技主营业务主要包括风机整机制造研发、风电资源滚动开发、风机配套设备研制、工程设计总包与服务为一体的风电相关业务和工程总承包、设计咨询勘察和船舶配套等业务。
近年来,公司积极探索“风电+”融合发展新业态,成功打造以蓝色海洋经济综合体总体方案、风电制氢氨醇、风光氢储系统试验平台、绿色燃料等为代表的前沿创新成果。此次签约有利于助力公司从风电业务向绿色燃料业务延伸,构建“风电+绿色燃料”一体化产业链,进一步增强综合竞争力。
目前,中船科技旗下至少已有3个大型绿色甲醇项目正在推进,详情如下:
中船通辽市风电制氢制甲醇一体化项目
项目信息:位于内蒙古通辽,分阶段推进,最初规划为50万千瓦风电制氢制氨项目,后调整为制氢制甲醇项目,甲醇合成产能从18万吨提升至35万吨。
项目进展:2023年2月签约,2024年8月初步设计招标,2025年计划开工,预计2027年竣工。
中船集贤风储氢氨醇一体化项目
项目信息:该项目位于黑龙江双鸭山市,总投资约61亿元,项目采用碱性电解水制氢技术,利用鸿展集团乙醇工厂发酵装置产生的二氧化碳作为碳源,以绿电为基础,计划年产绿色甲醇11.9万吨。
项目进展:2024年5月签约,2025年2月,集贤风储氢醇一体化(化工端)项目备案。公告显示,该项目总投资231076.4000万元,主要建设13万吨绿色甲醇生产装置及其配套设施。2025年4月,集贤风储氢醇一体化项目可研报告会召开。今年7月,项目开工。
中船沧州50万千瓦风电制氢合成甲醇项目
项目概况:总投资约9.13亿元,计划建设周期为2025年8月至2027年8月,甲醇合成产能为28万吨/年。
项目进展:2025年3月项目完成备案。
碳索氢能网 https://h2.solarbe.com/news/20250918/50008813.html


下一篇













